HOME   LIST
‹–   –›

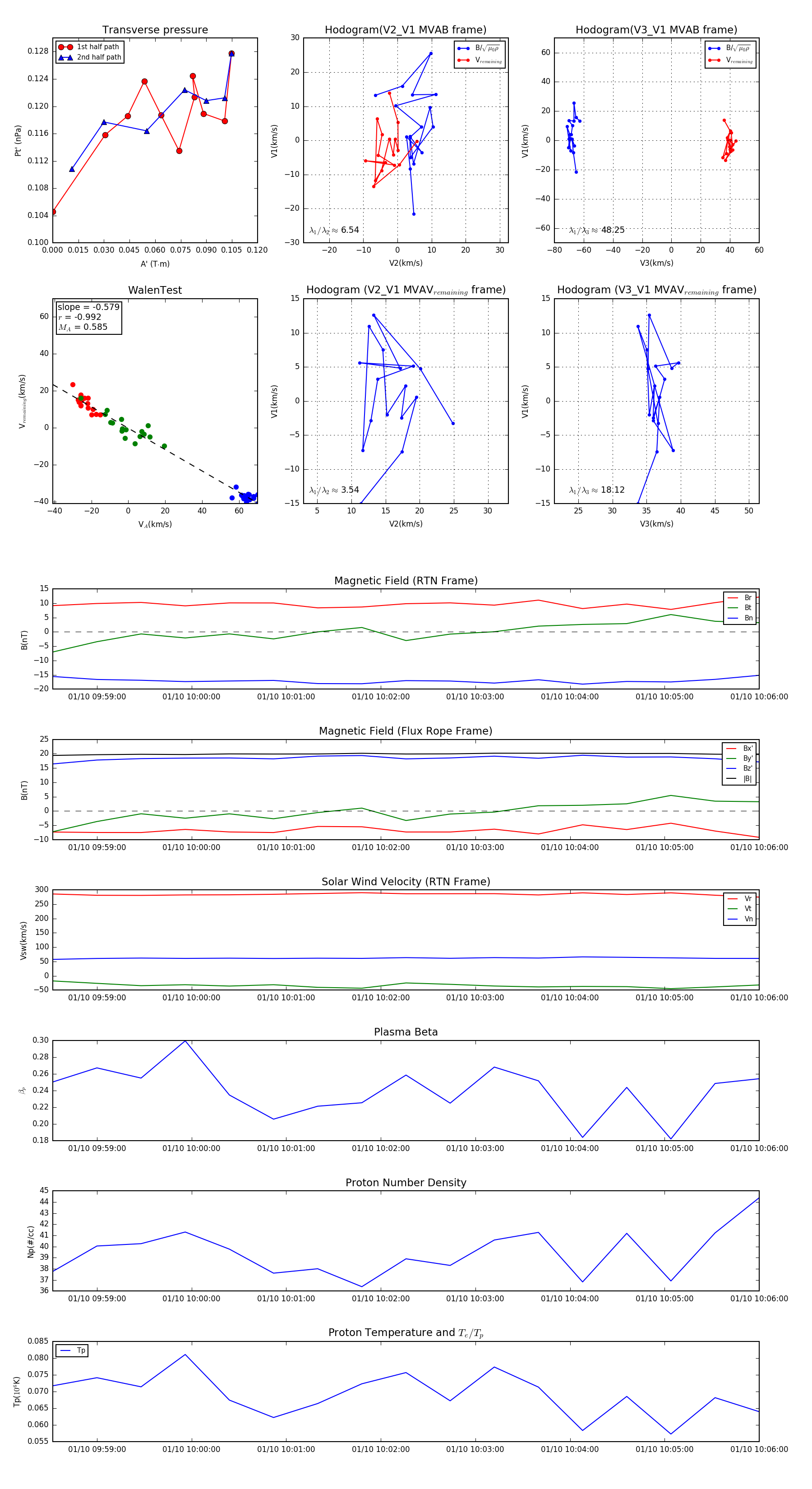
Flux Rope in 2024

Flux Rope Event 2024-01-10 09:58:32 ~ 2024-01-10 10:06:00 (449 seconds)


plot