HOME   LIST
‹–   –›

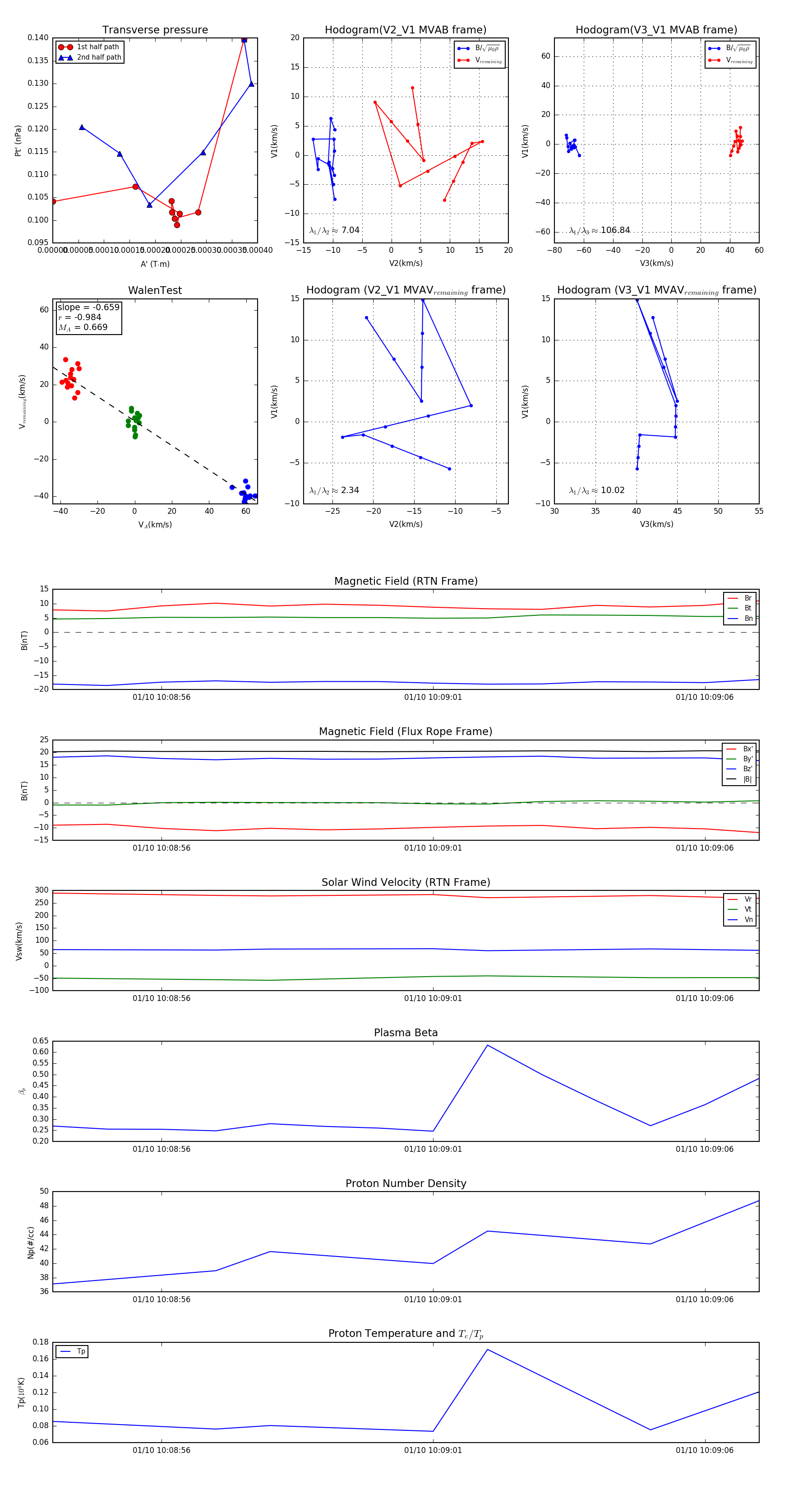
Flux Rope in 2024

Flux Rope Event 2024-01-10 10:08:54 ~ 2024-01-10 10:09:07 (14 seconds)


plot