HOME   LIST
‹–   –›

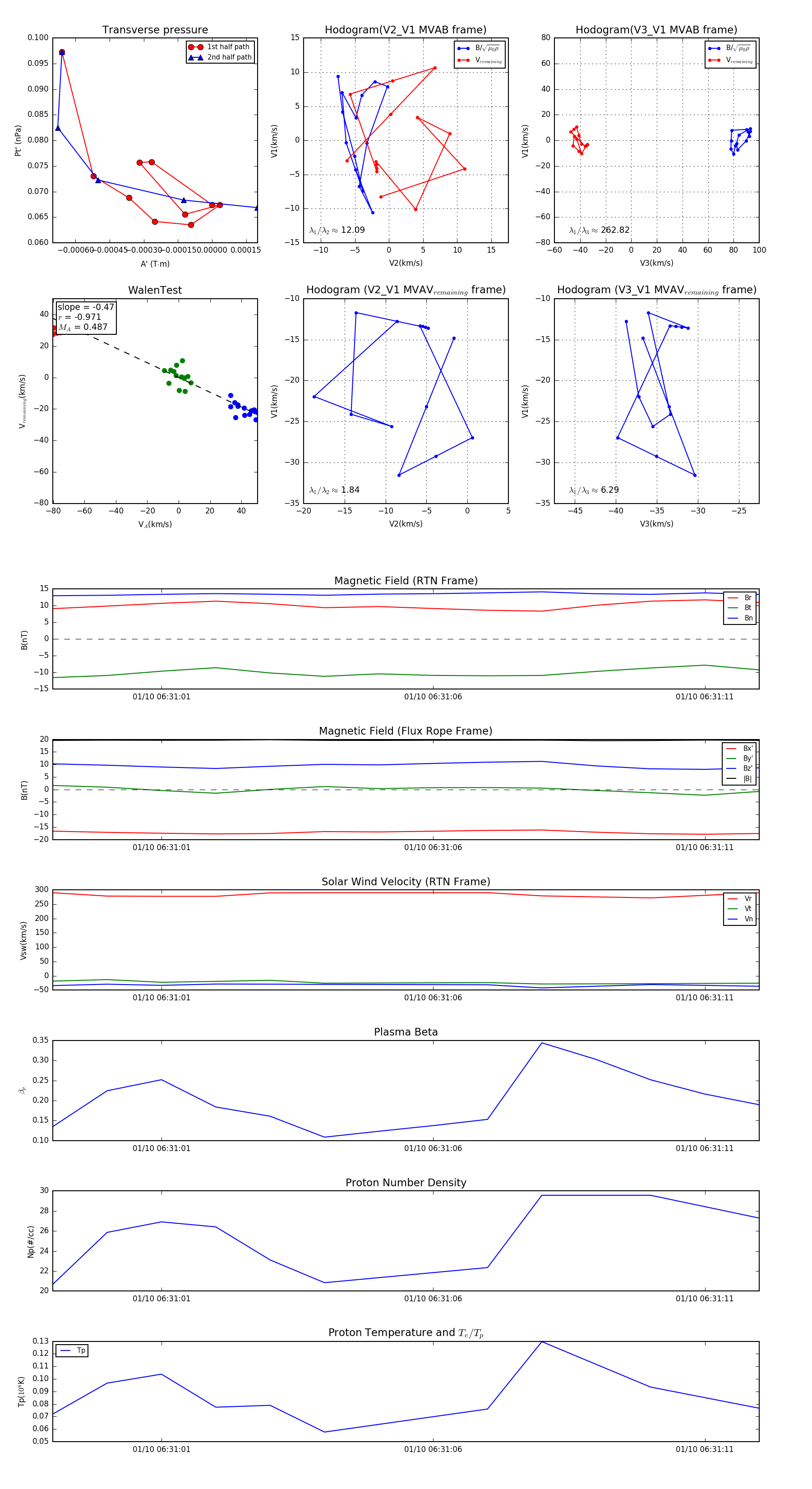
Flux Rope in 2024

Flux Rope Event 2024-01-10 06:30:59 ~ 2024-01-10 06:31:12 (14 seconds)


plot