HOME   LIST
‹–   –›

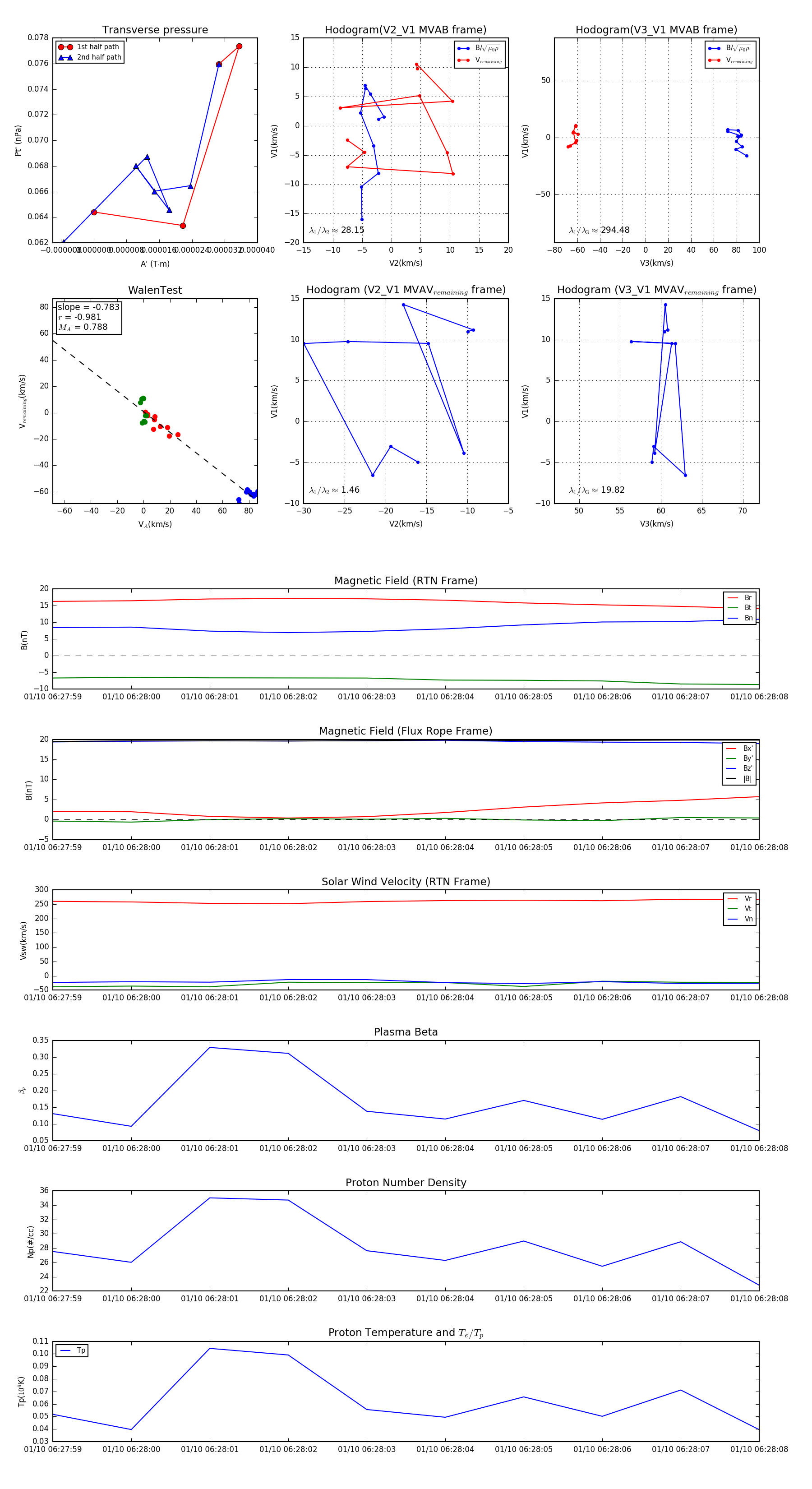
Flux Rope in 2024

Flux Rope Event 2024-01-10 06:27:59 ~ 2024-01-10 06:28:08 (10 seconds)


plot