HOME   LIST
‹–   –›

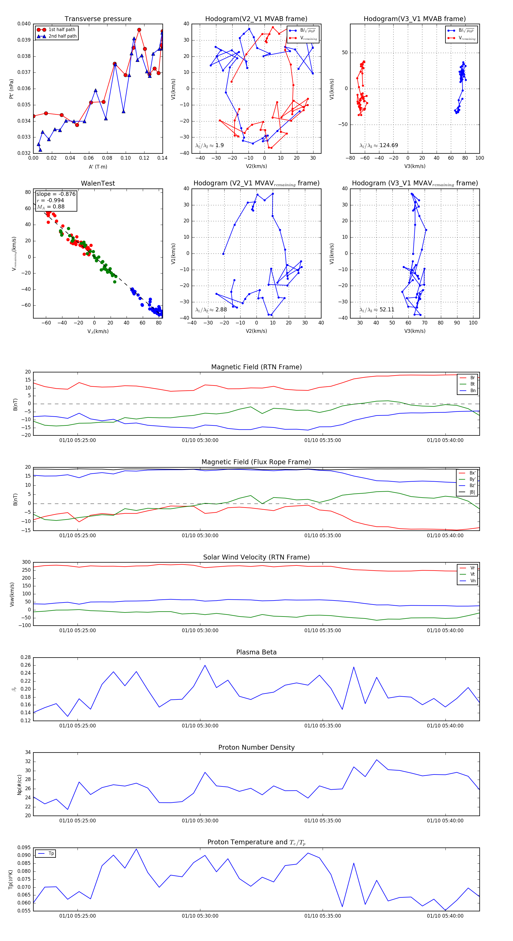
Flux Rope in 2024

Flux Rope Event 2024-01-10 05:23:12 ~ 2024-01-10 05:41:24 (1093 seconds)


plot