HOME   LIST
‹–   –›

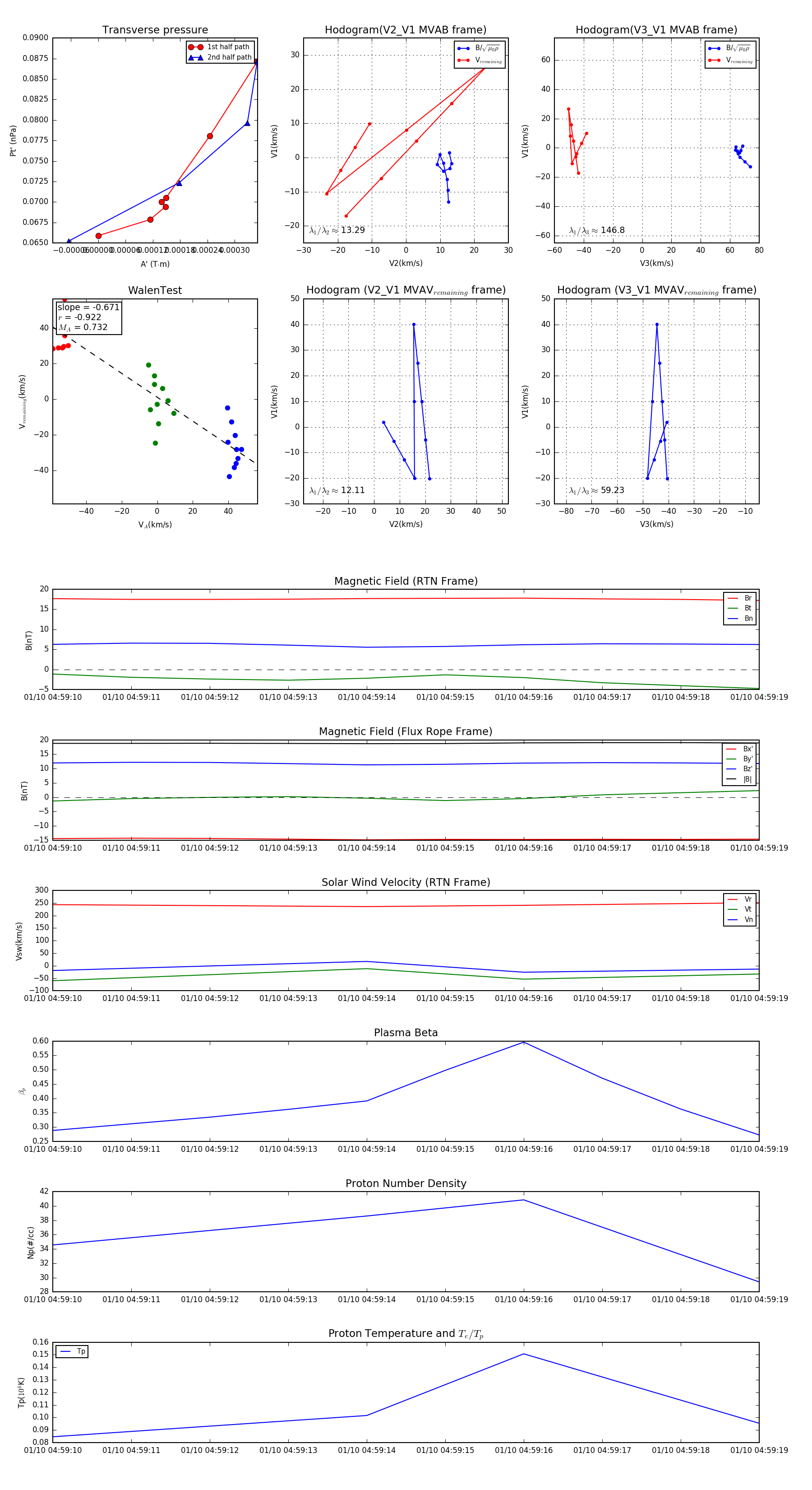
Flux Rope in 2024

Flux Rope Event 2024-01-10 04:59:10 ~ 2024-01-10 04:59:19 (10 seconds)


plot