HOME   LIST
‹–   –›

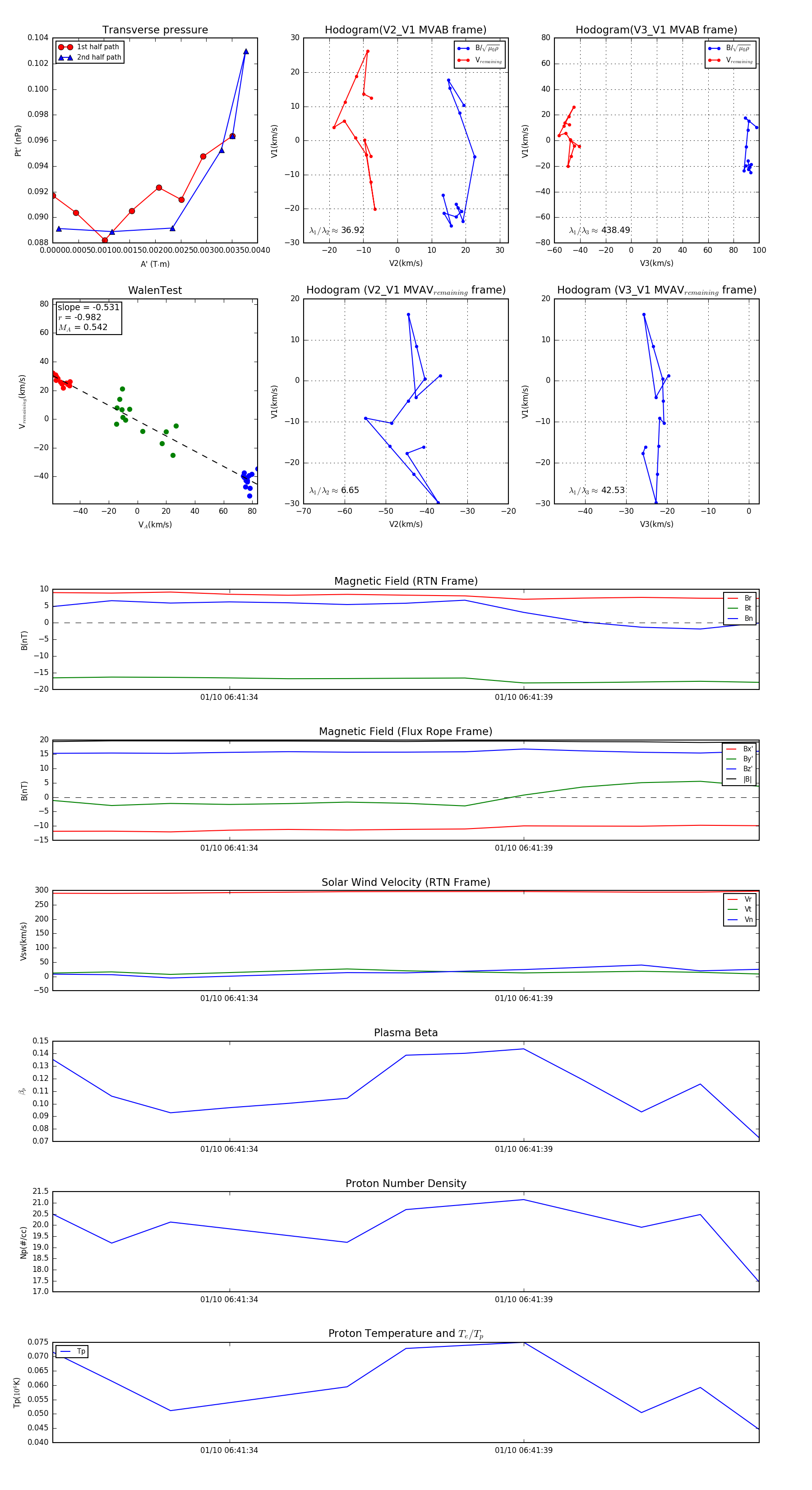
Flux Rope in 2024

Flux Rope Event 2024-01-10 06:41:31 ~ 2024-01-10 06:41:43 (13 seconds)


plot