HOME   LIST
‹–   –›

Flux Rope in 2024

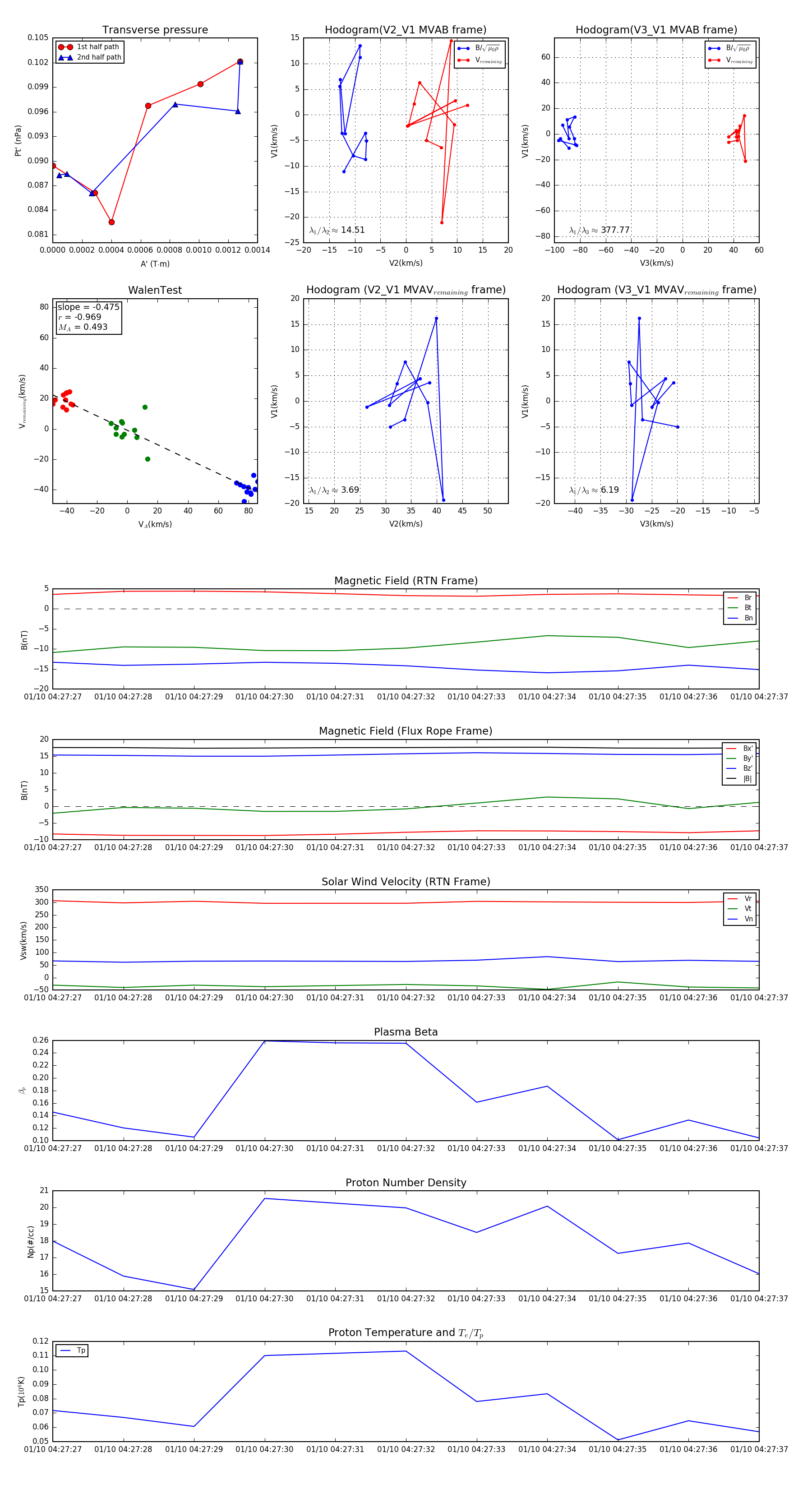
Flux Rope Event 2024-01-10 04:27:27 ~ 2024-01-10 04:27:37 (11 seconds)


plot