HOME   LIST
‹–   –›

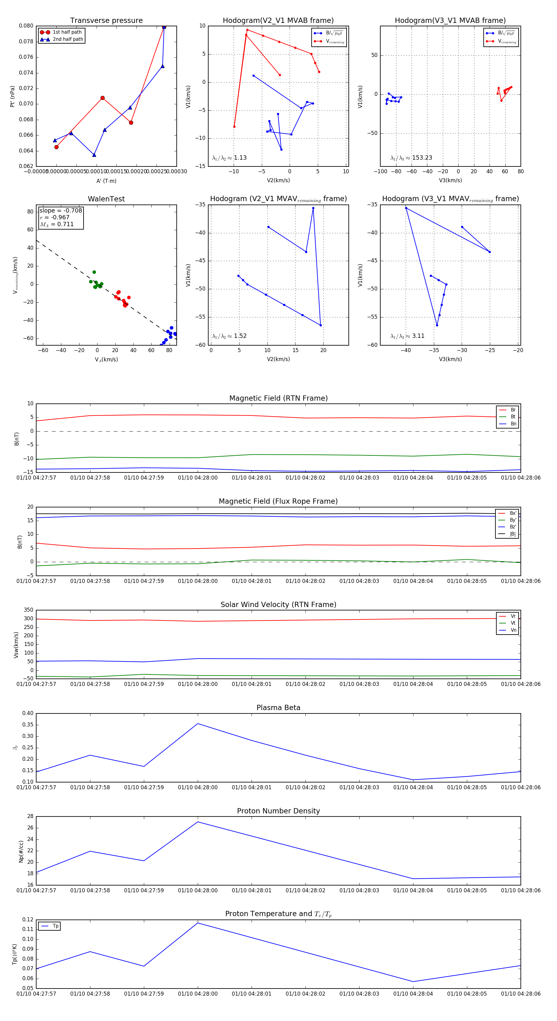
Flux Rope in 2024

Flux Rope Event 2024-01-10 04:27:57 ~ 2024-01-10 04:28:06 (10 seconds)


plot