HOME   LIST
‹–   –›

Flux Rope in 2024

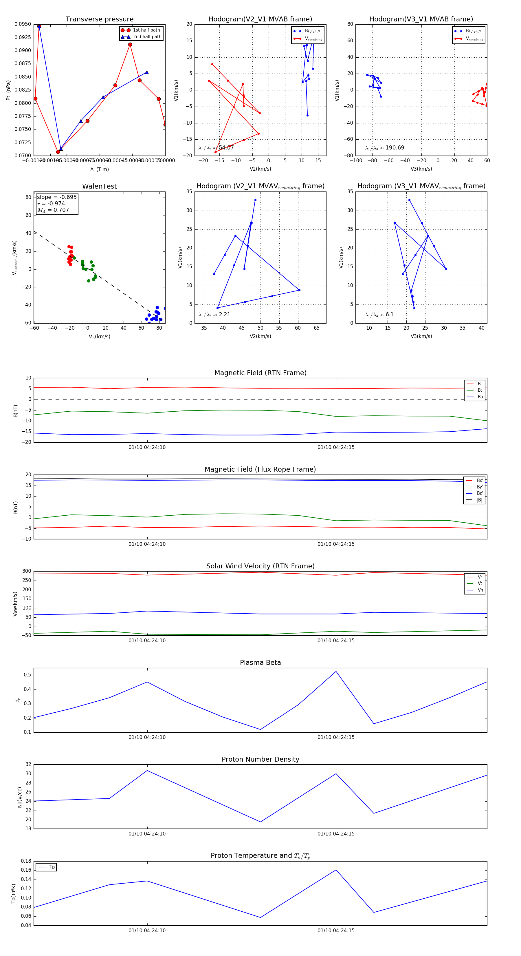
Flux Rope Event 2024-01-10 04:24:07 ~ 2024-01-10 04:24:19 (13 seconds)


plot