HOME   LIST
‹–   –›

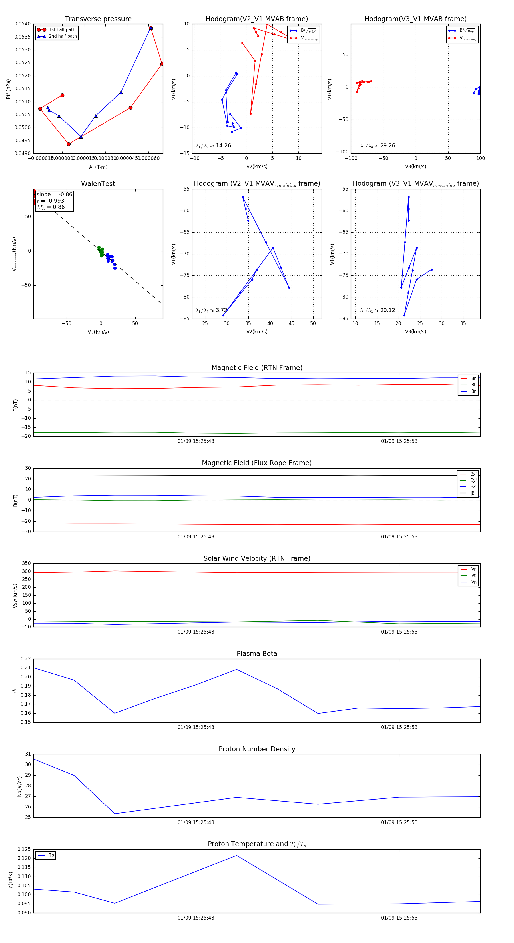
Flux Rope in 2024

Flux Rope Event 2024-01-09 15:25:44 ~ 2024-01-09 15:25:55 (12 seconds)


plot