HOME   LIST
‹–   –›

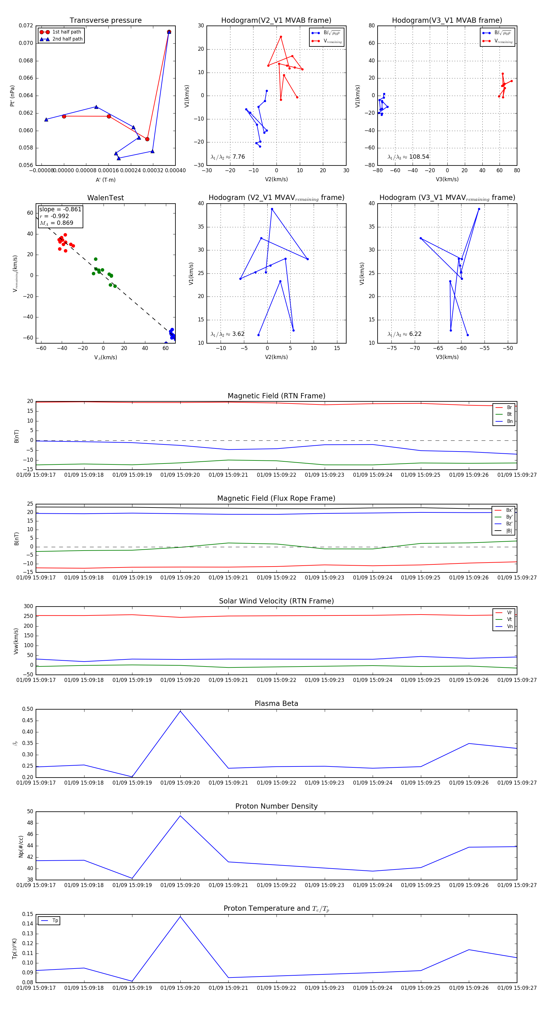
Flux Rope in 2024

Flux Rope Event 2024-01-09 15:09:17 ~ 2024-01-09 15:09:27 (11 seconds)


plot