HOME   LIST
‹–   –›

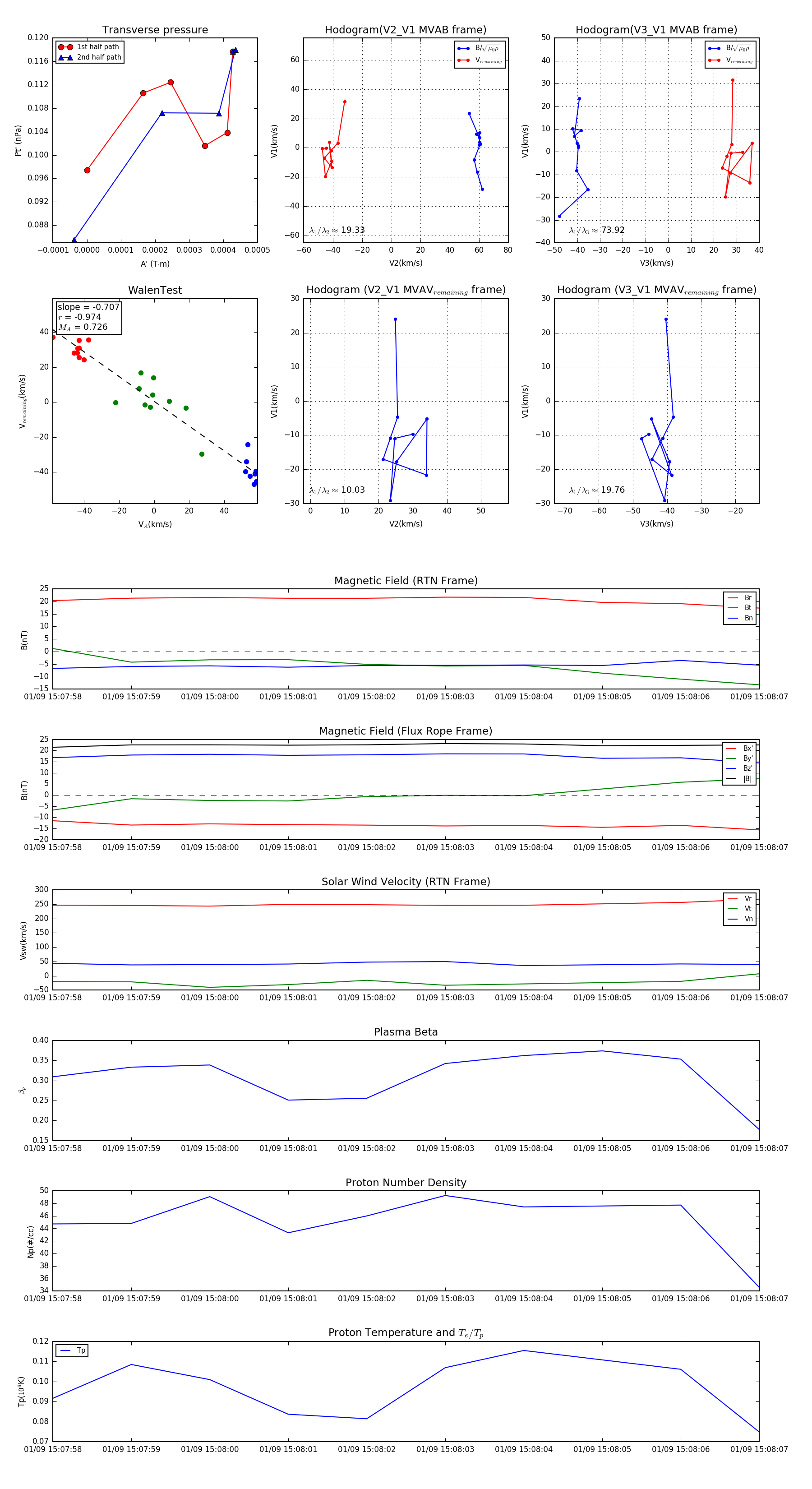
Flux Rope in 2024

Flux Rope Event 2024-01-09 15:07:58 ~ 2024-01-09 15:08:07 (10 seconds)


plot