HOME   LIST
‹–   –›

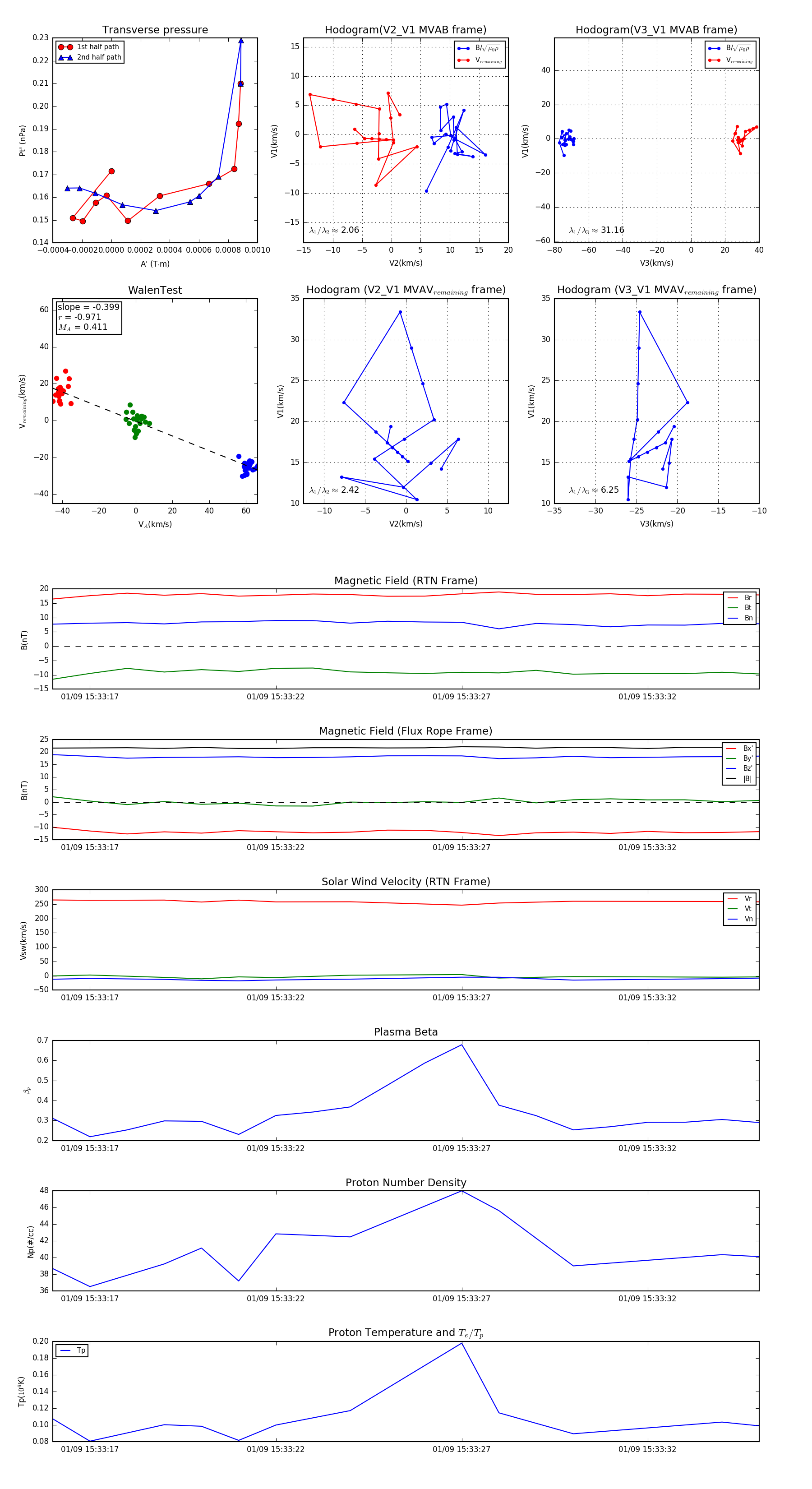
Flux Rope in 2024

Flux Rope Event 2024-01-09 15:33:16 ~ 2024-01-09 15:33:35 (20 seconds)


plot