HOME   LIST
‹–   –›

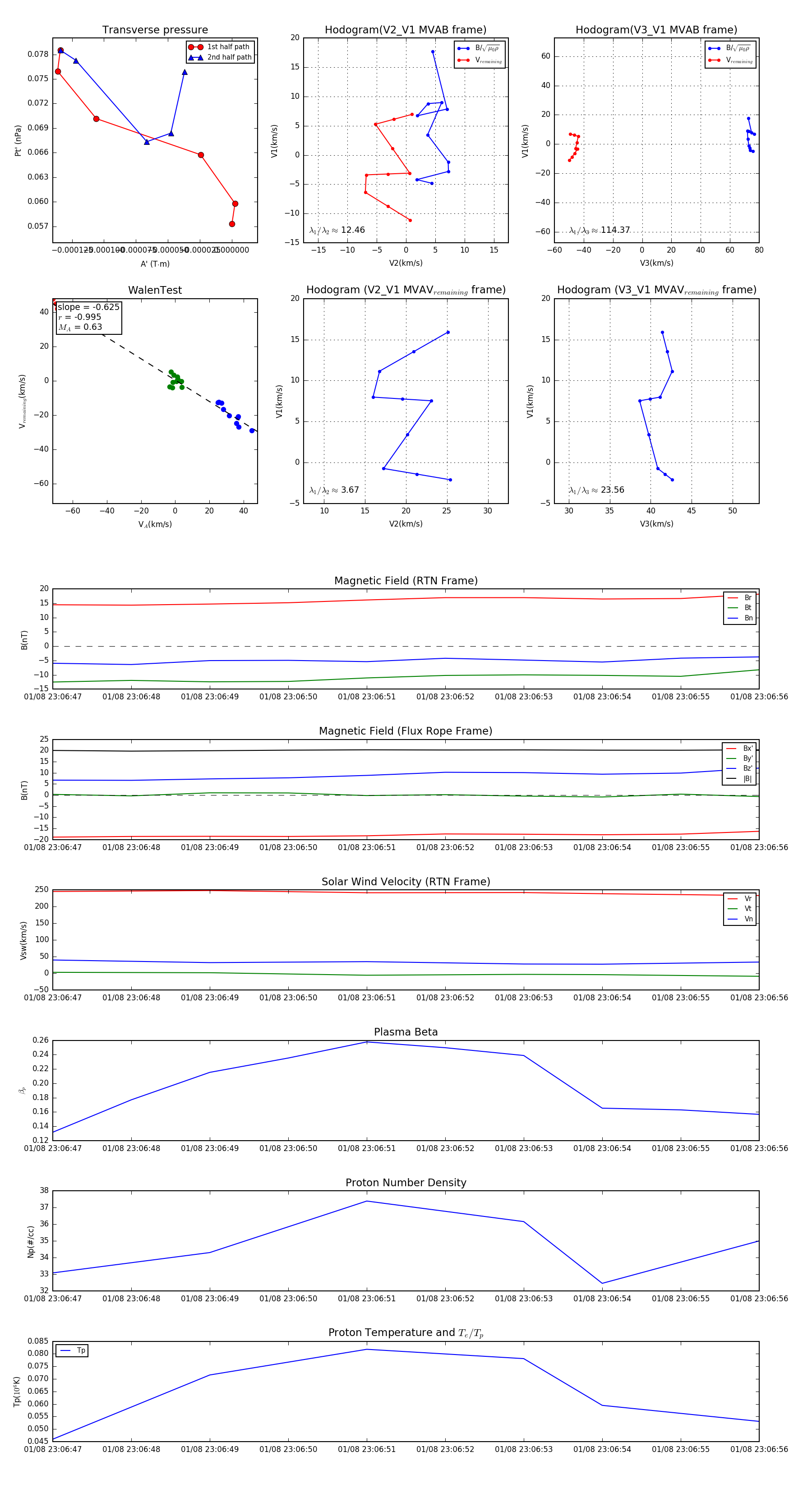
Flux Rope in 2024

Flux Rope Event 2024-01-08 23:06:47 ~ 2024-01-08 23:06:56 (10 seconds)


plot