HOME   LIST
‹–   –›

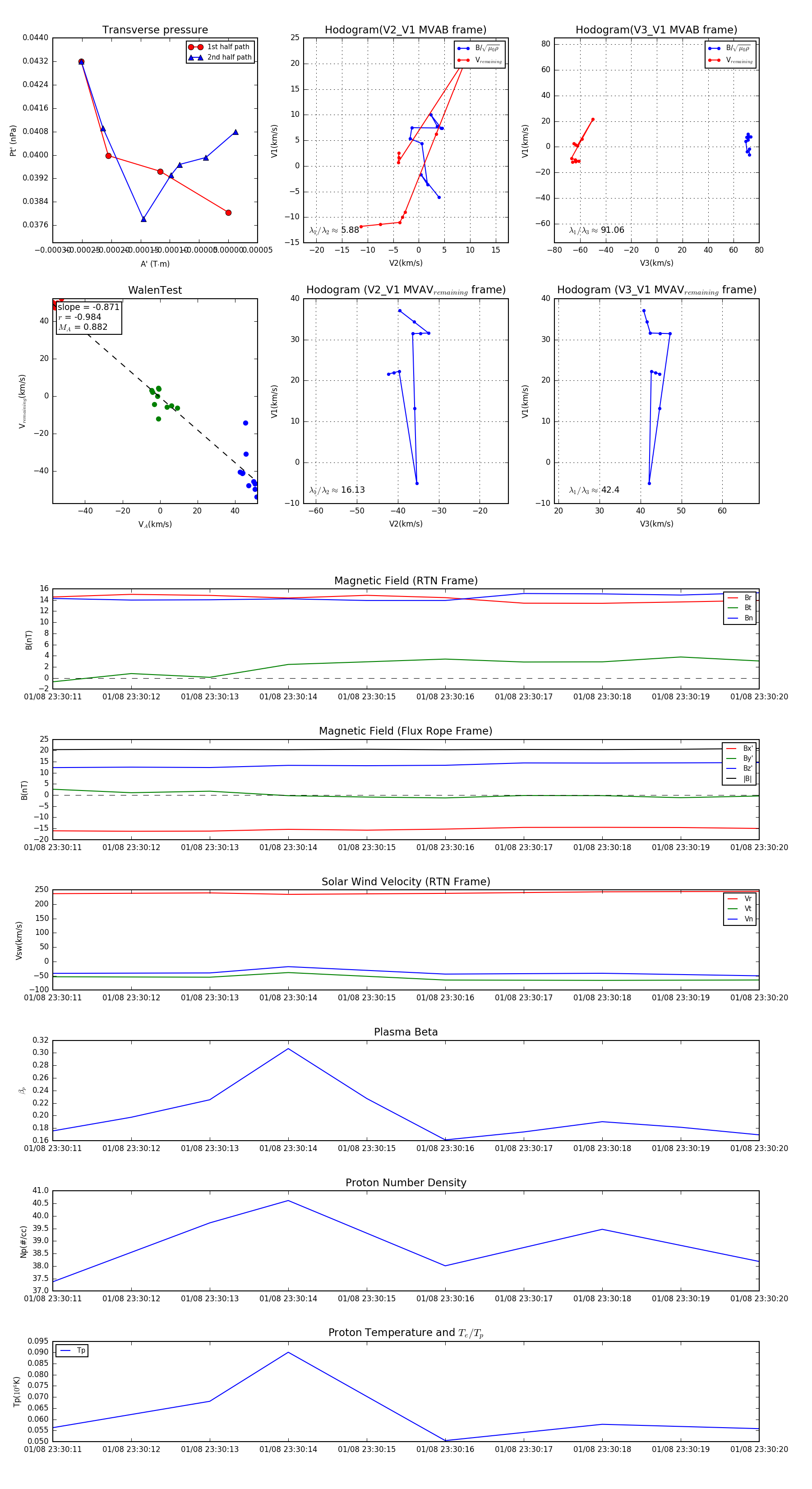
Flux Rope in 2024

Flux Rope Event 2024-01-08 23:30:11 ~ 2024-01-08 23:30:20 (10 seconds)


plot