HOME   LIST
‹–   –›

Flux Rope in 2024

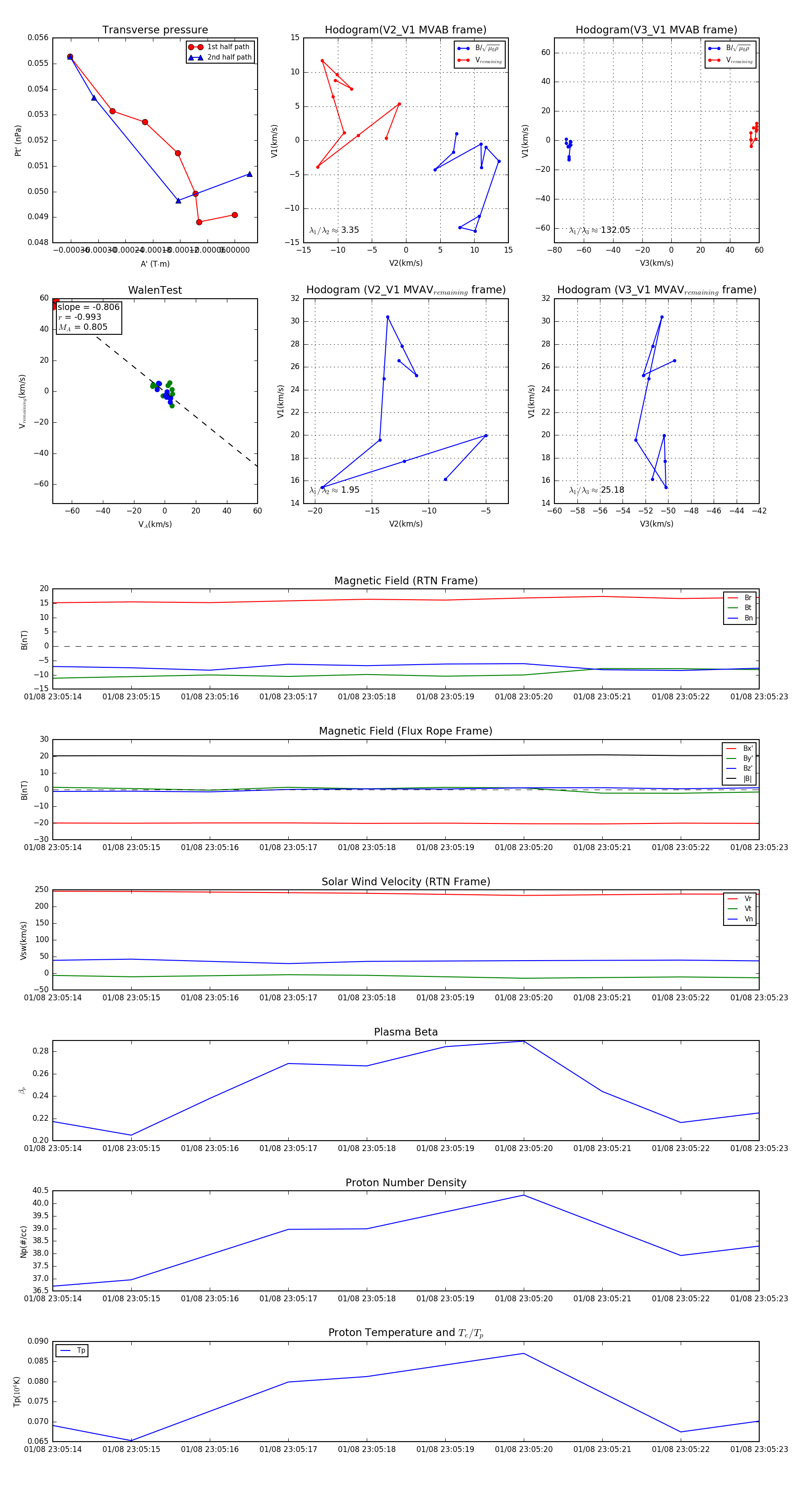
Flux Rope Event 2024-01-08 23:05:14 ~ 2024-01-08 23:05:23 (10 seconds)


plot