HOME   LIST
‹–   –›

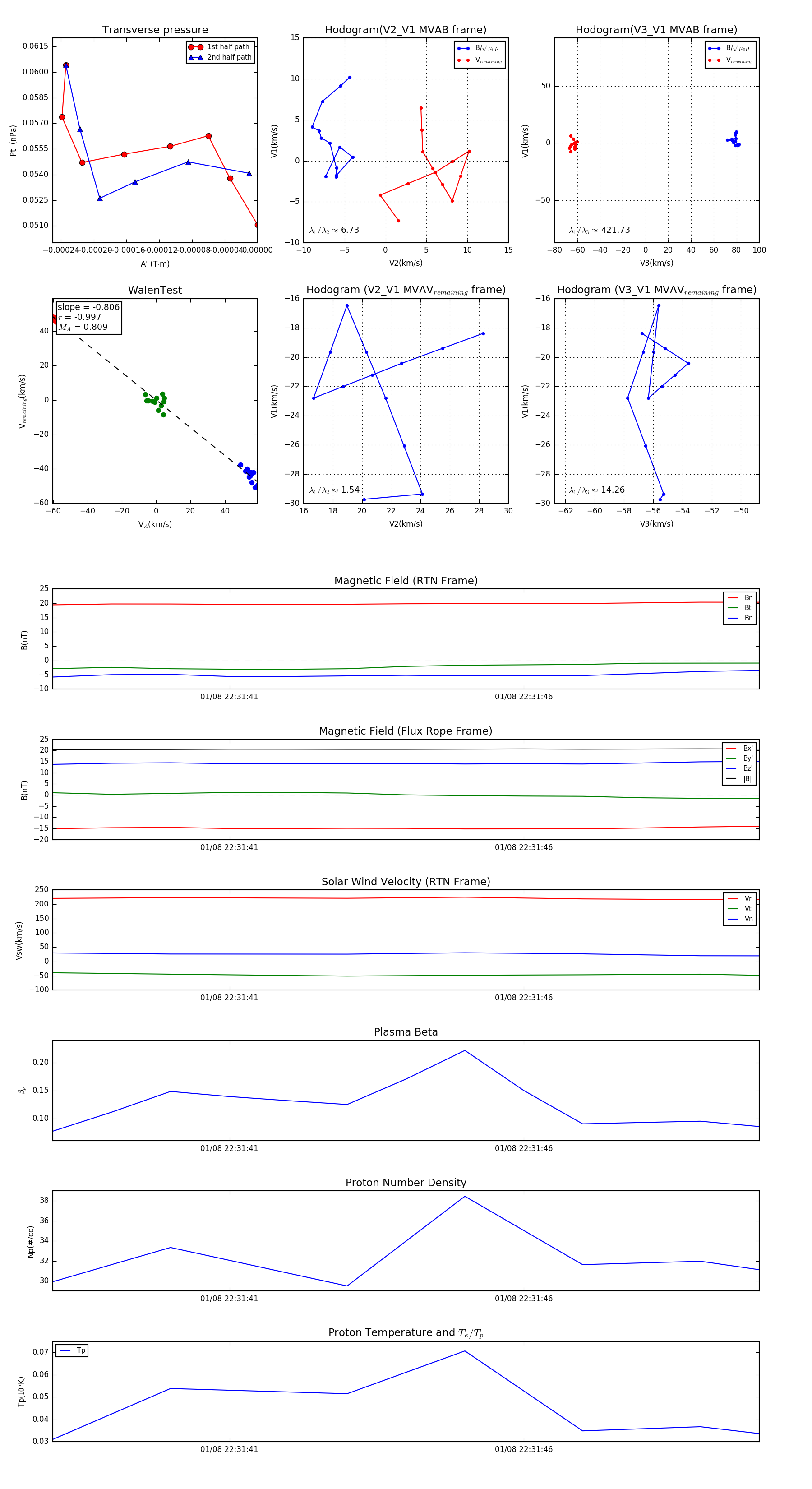
Flux Rope in 2024

Flux Rope Event 2024-01-08 22:31:38 ~ 2024-01-08 22:31:50 (13 seconds)


plot