HOME   LIST
‹–   –›

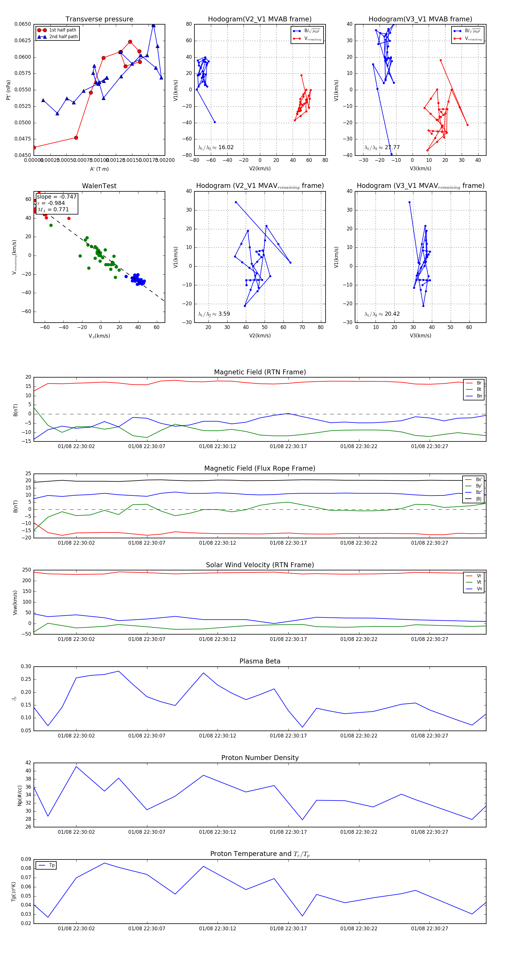
Flux Rope in 2024

Flux Rope Event 2024-01-08 22:29:59 ~ 2024-01-08 22:30:31 (33 seconds)


plot