HOME   LIST
‹–   –›

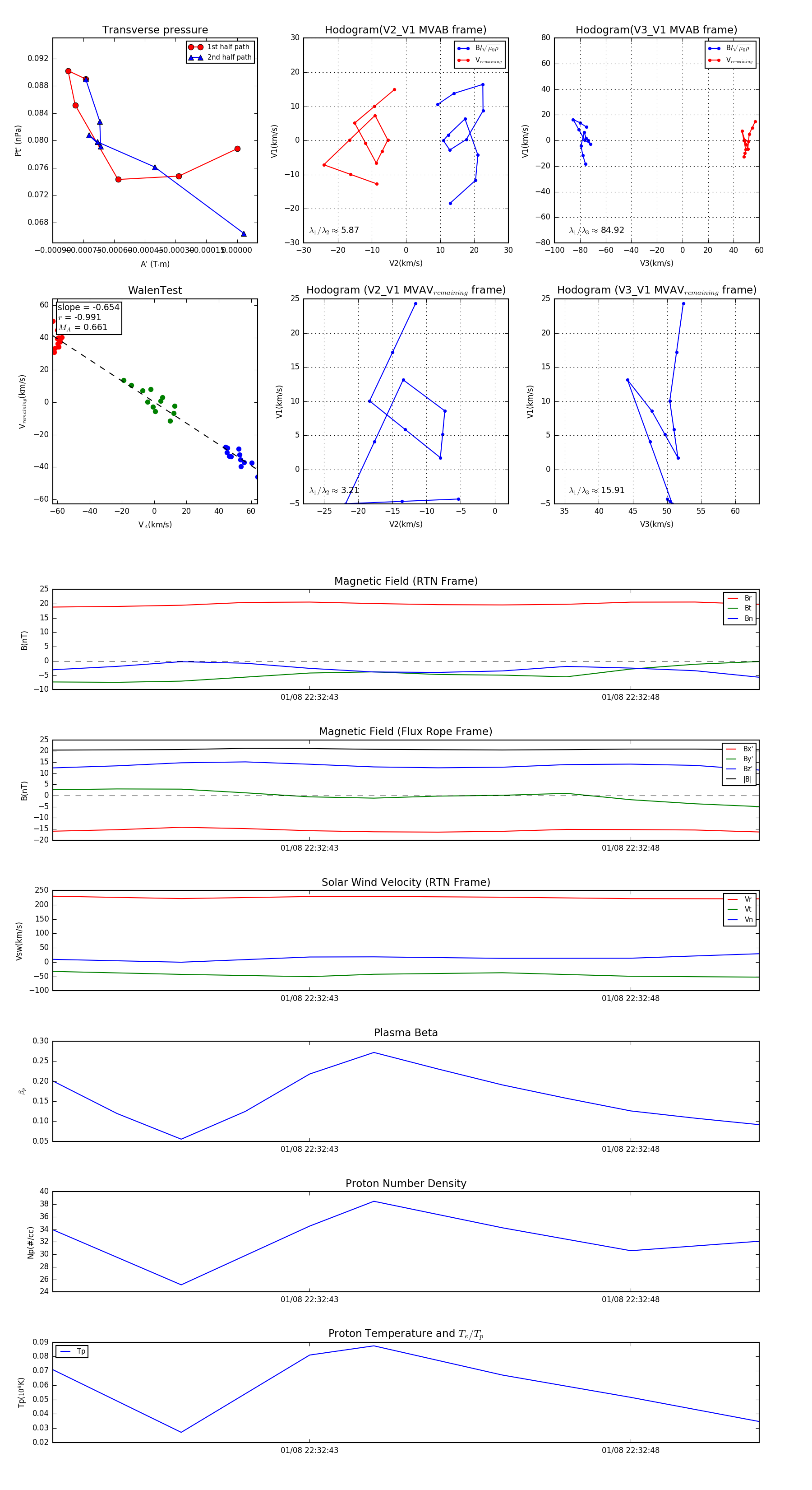
Flux Rope in 2024

Flux Rope Event 2024-01-08 22:32:39 ~ 2024-01-08 22:32:50 (12 seconds)


plot