HOME   LIST
‹–   –›

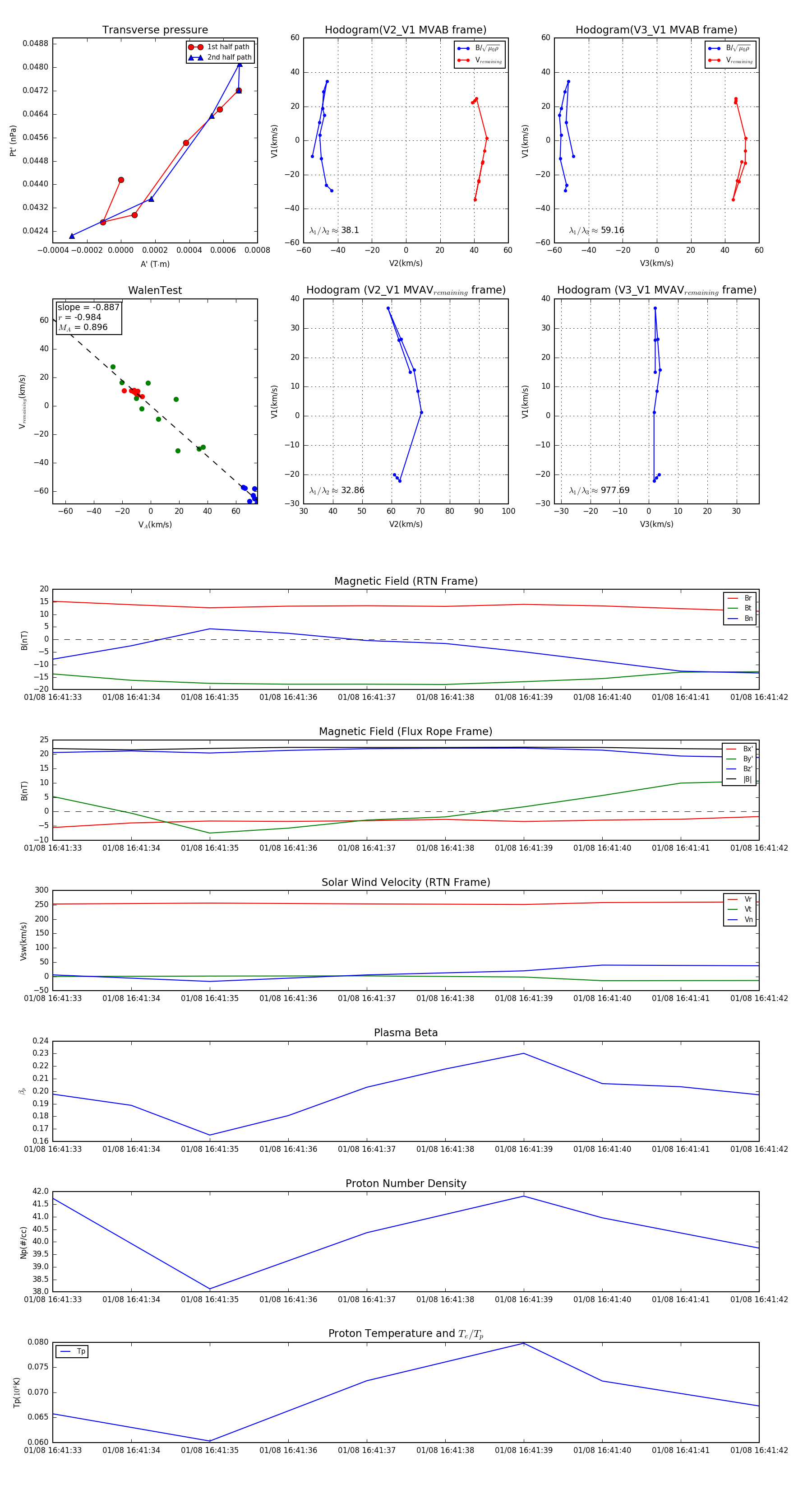
Flux Rope in 2024

Flux Rope Event 2024-01-08 16:41:33 ~ 2024-01-08 16:41:42 (10 seconds)


plot