HOME   LIST
‹–   –›

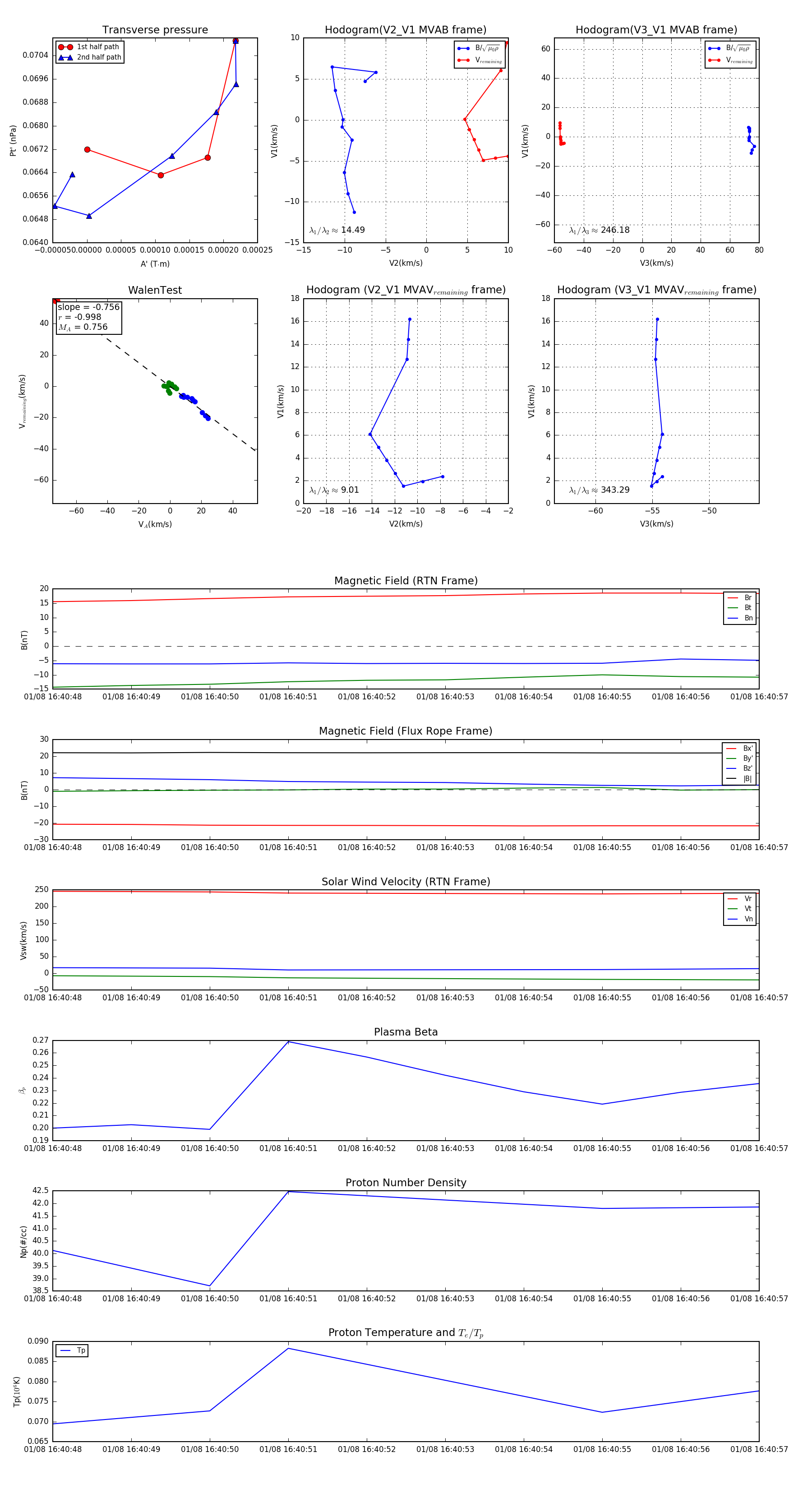
Flux Rope in 2024

Flux Rope Event 2024-01-08 16:40:48 ~ 2024-01-08 16:40:57 (10 seconds)


plot