HOME   LIST
‹–   –›

Flux Rope in 2024

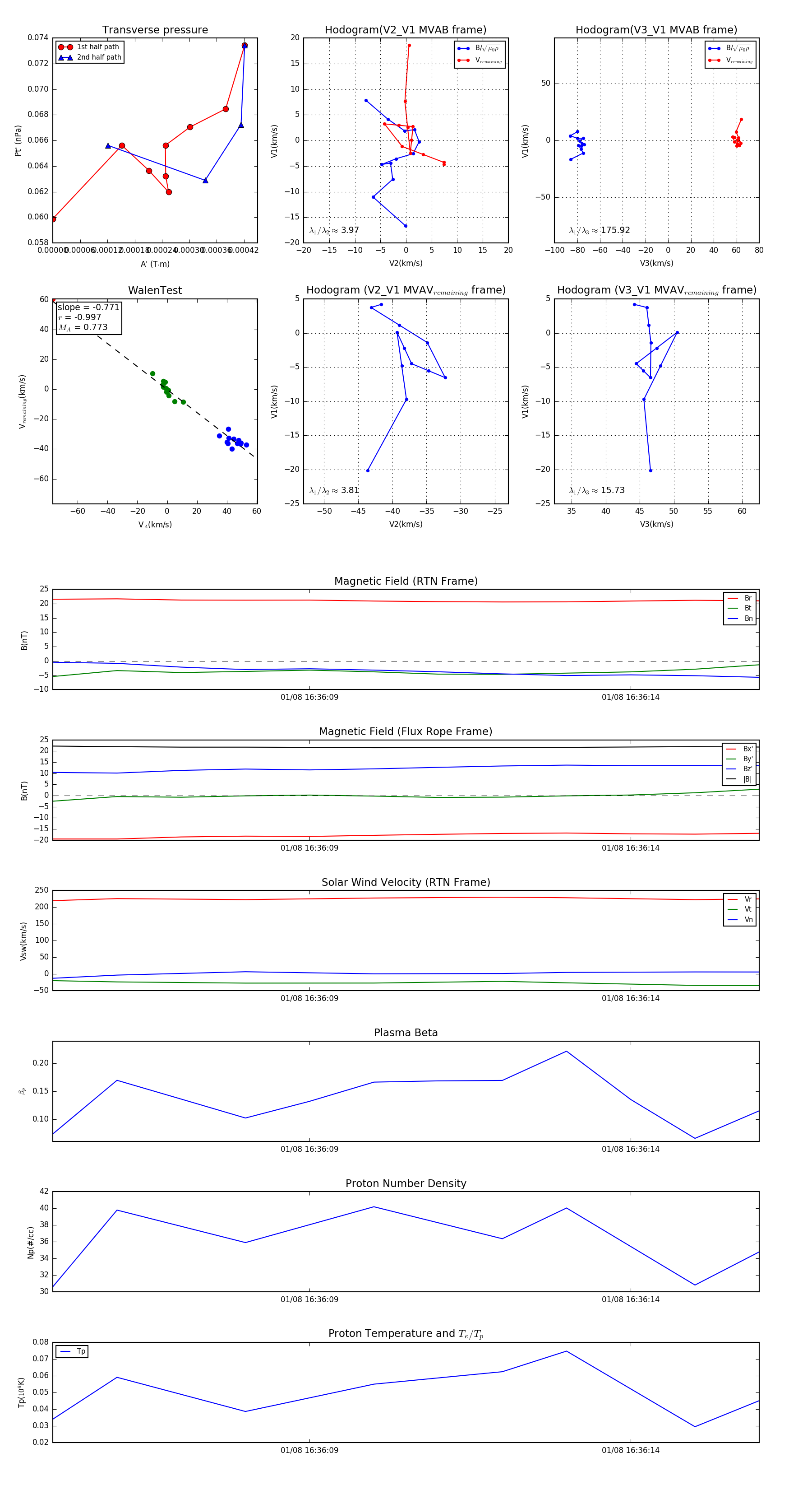
Flux Rope Event 2024-01-08 16:36:05 ~ 2024-01-08 16:36:16 (12 seconds)


plot