HOME   LIST
‹–   –›

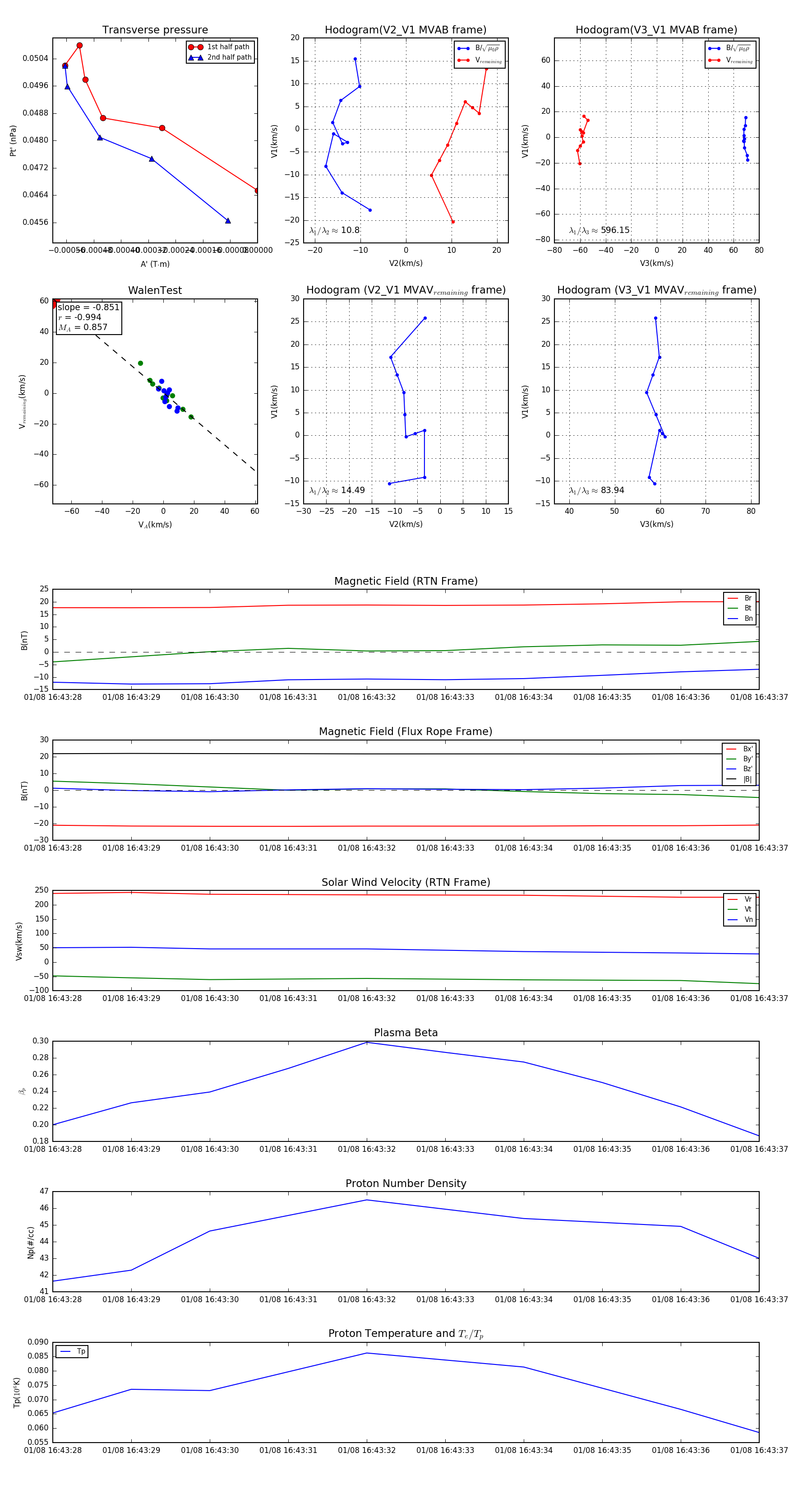
Flux Rope in 2024

Flux Rope Event 2024-01-08 16:43:28 ~ 2024-01-08 16:43:37 (10 seconds)


plot