HOME   LIST
‹–   –›

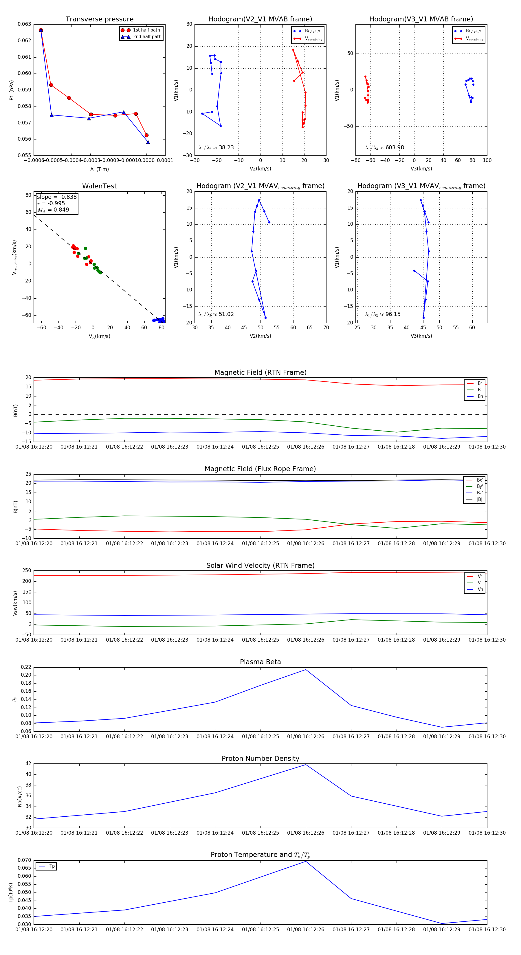
Flux Rope in 2024

Flux Rope Event 2024-01-08 16:12:20 ~ 2024-01-08 16:12:30 (11 seconds)


plot