HOME   LIST
‹–   –›

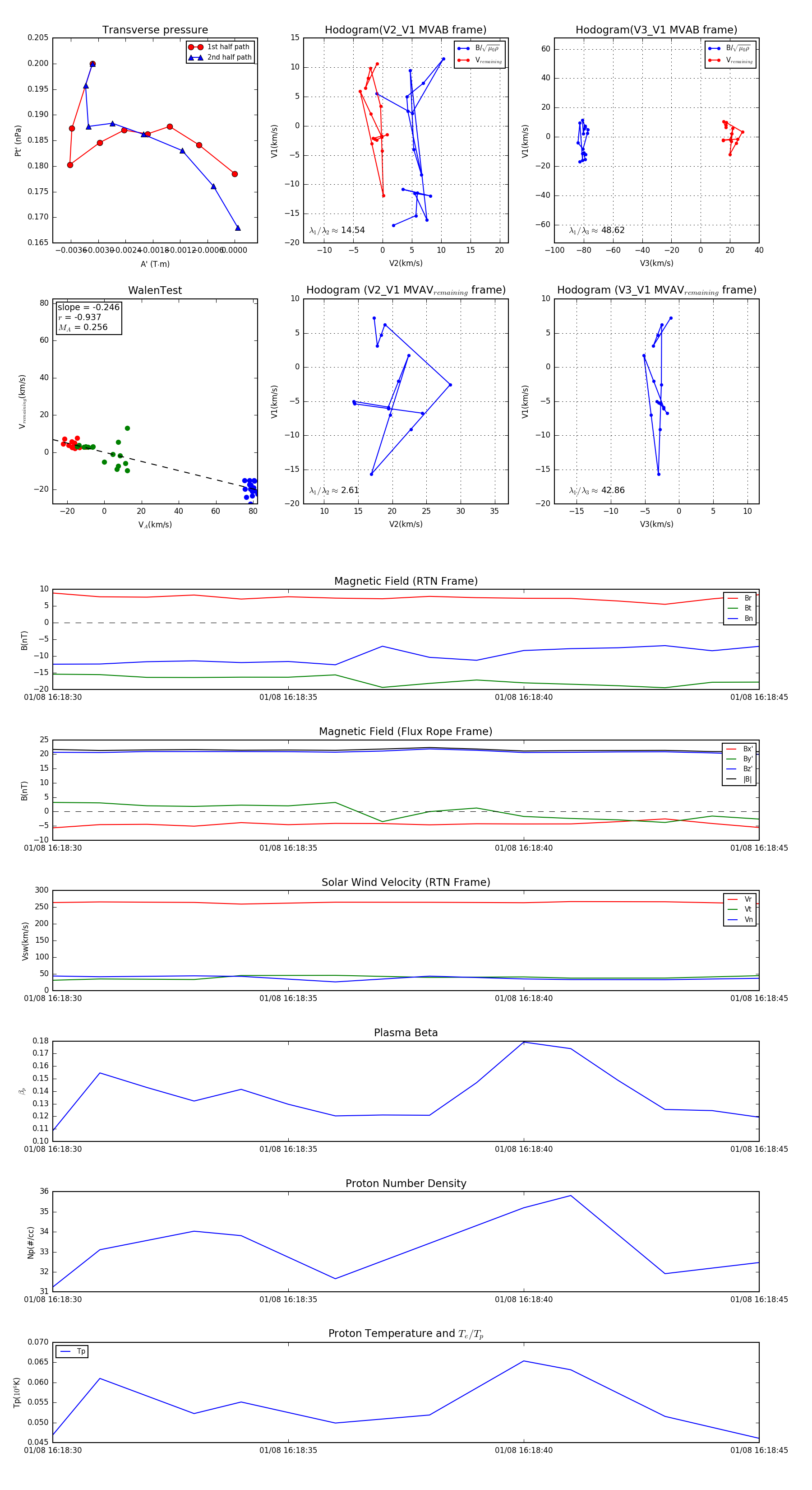
Flux Rope in 2024

Flux Rope Event 2024-01-08 16:18:30 ~ 2024-01-08 16:18:45 (16 seconds)


plot