HOME   LIST
‹–   –›

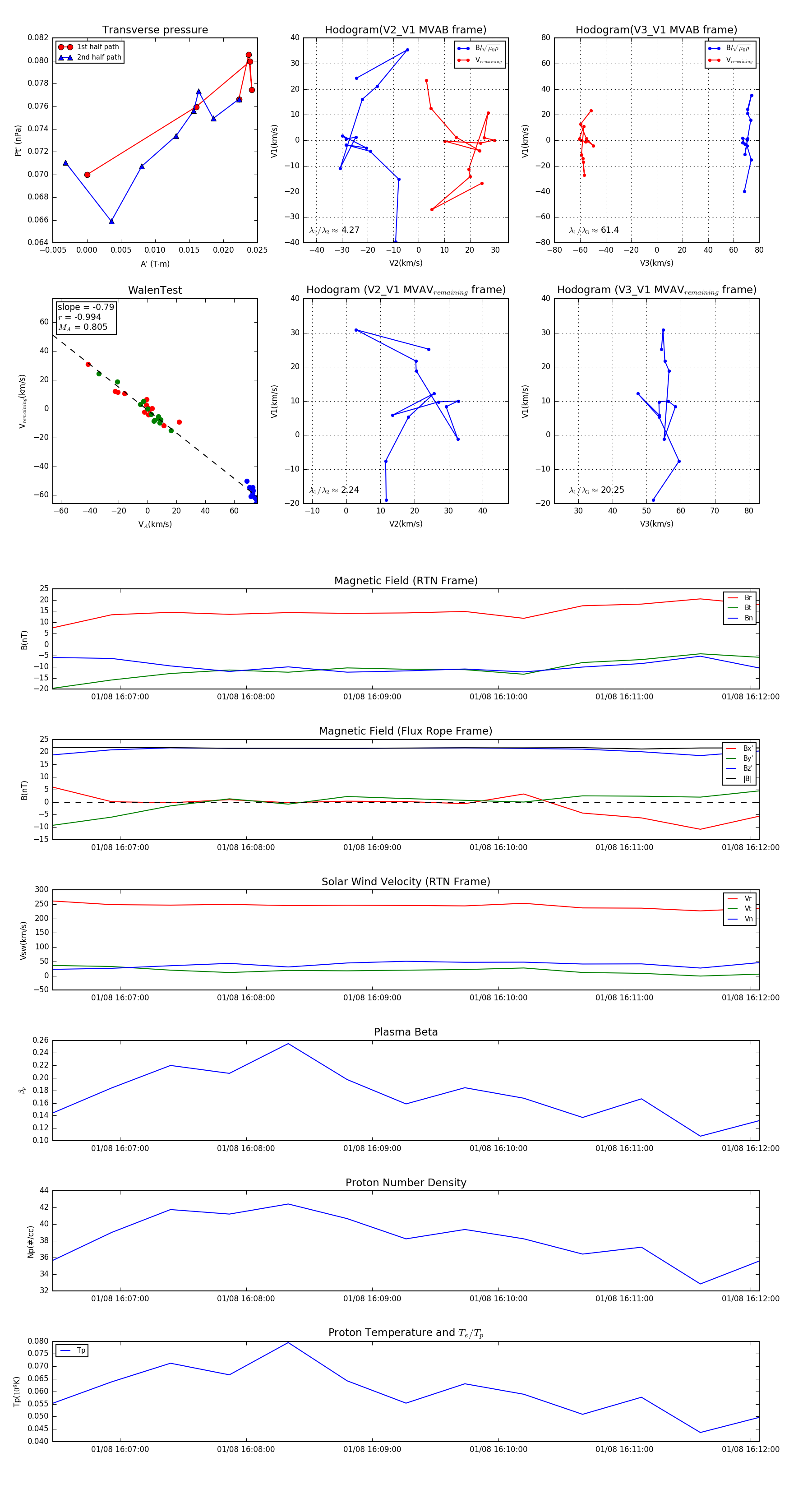
Flux Rope in 2024

Flux Rope Event 2024-01-08 16:06:28 ~ 2024-01-08 16:12:04 (337 seconds)


plot