HOME   LIST
‹–   –›

Flux Rope in 2024

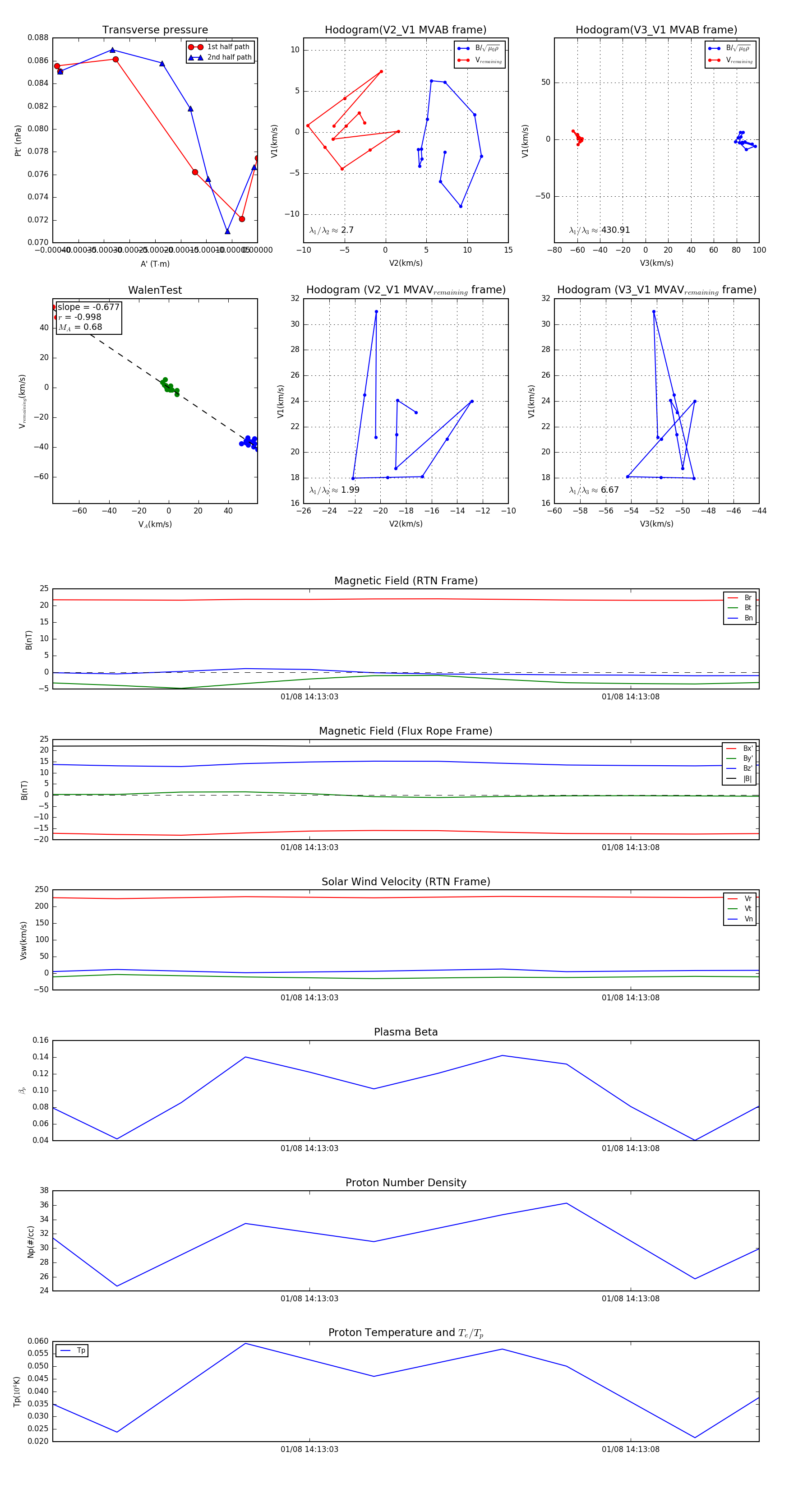
Flux Rope Event 2024-01-08 14:12:59 ~ 2024-01-08 14:13:10 (12 seconds)


plot