HOME   LIST
‹–   –›

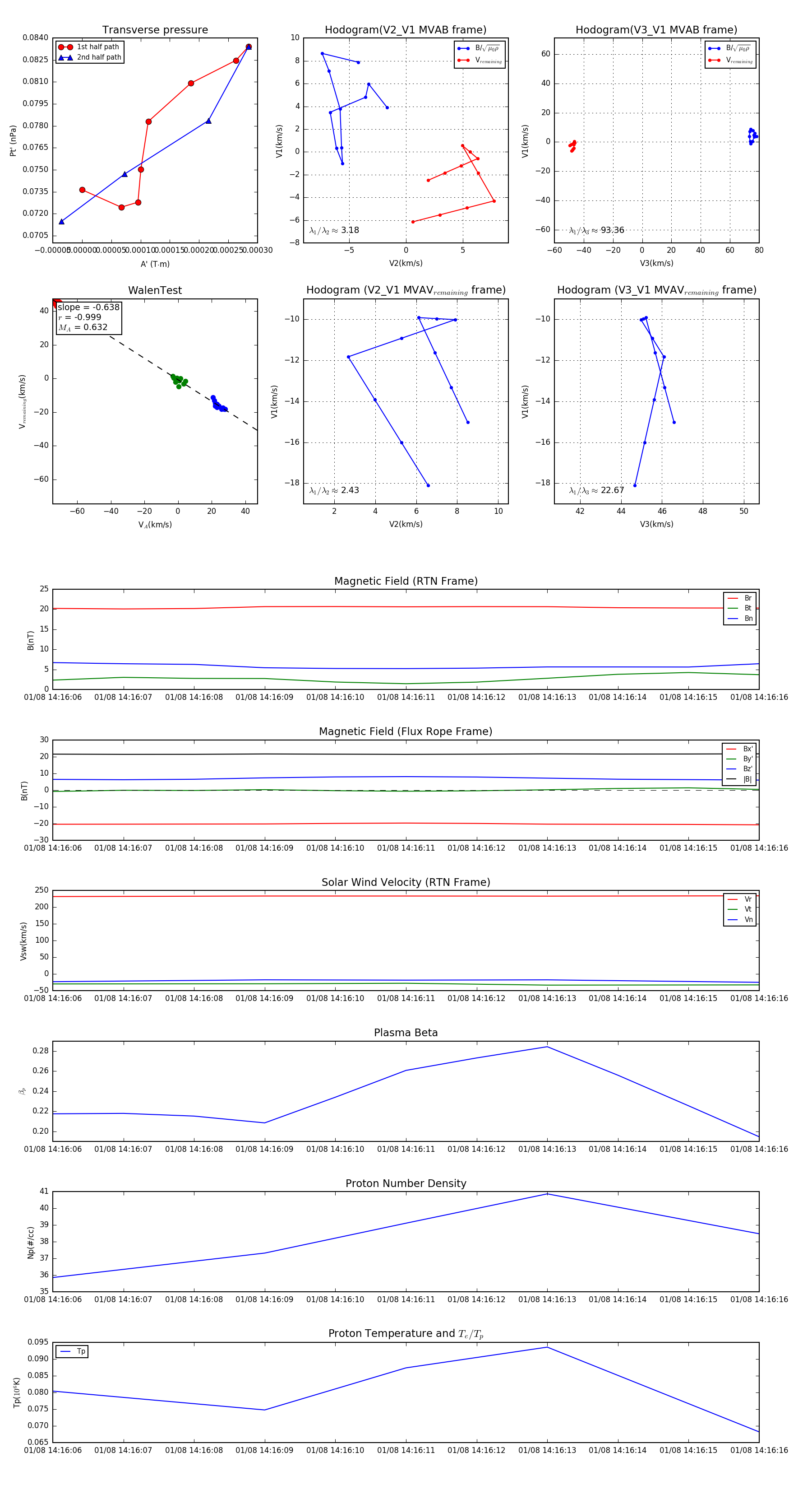
Flux Rope in 2024

Flux Rope Event 2024-01-08 14:16:06 ~ 2024-01-08 14:16:16 (11 seconds)


plot