HOME   LIST
‹–   –›

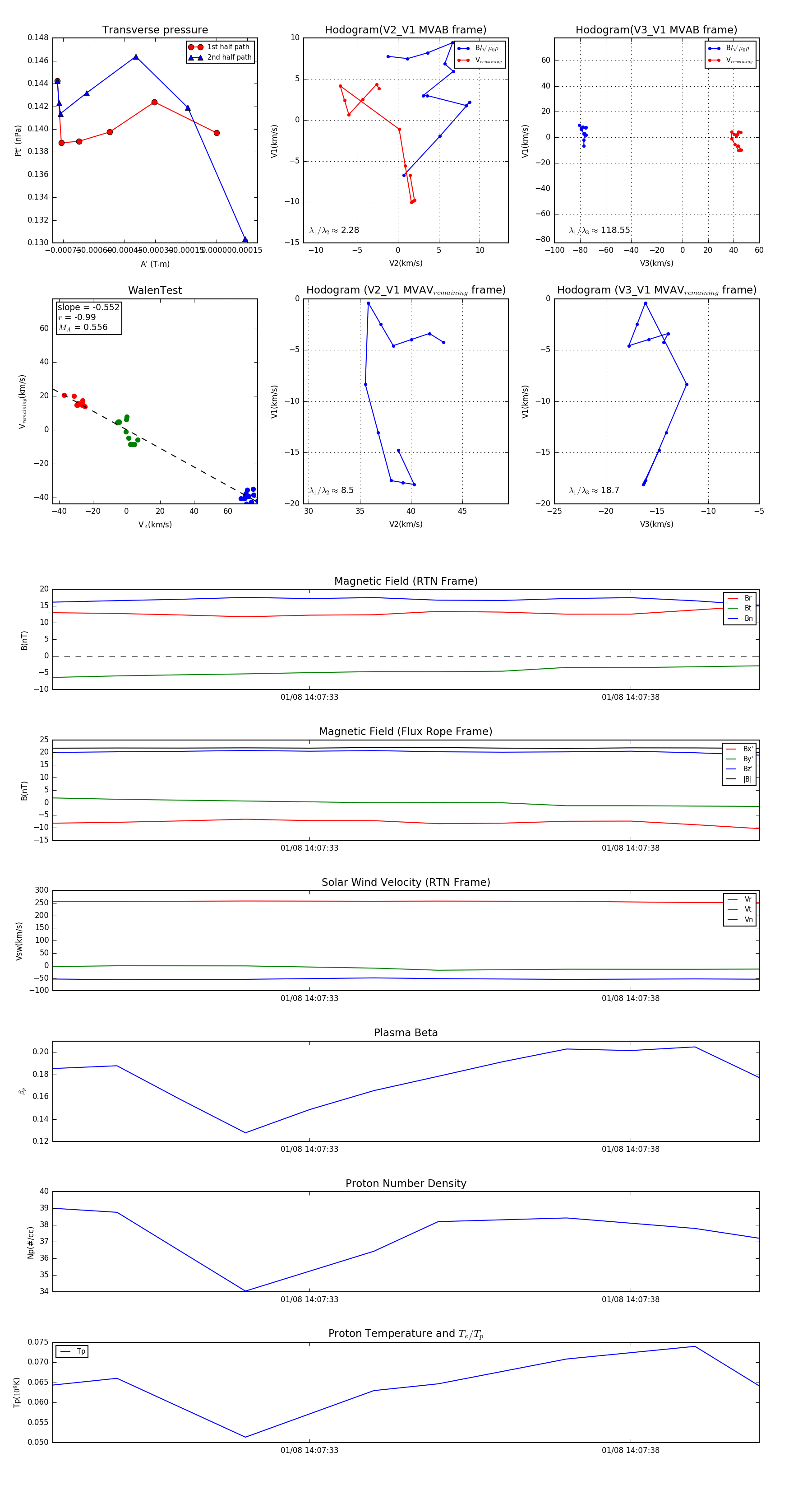
Flux Rope in 2024

Flux Rope Event 2024-01-08 14:07:29 ~ 2024-01-08 14:07:40 (12 seconds)


plot