HOME   LIST
‹–   –›

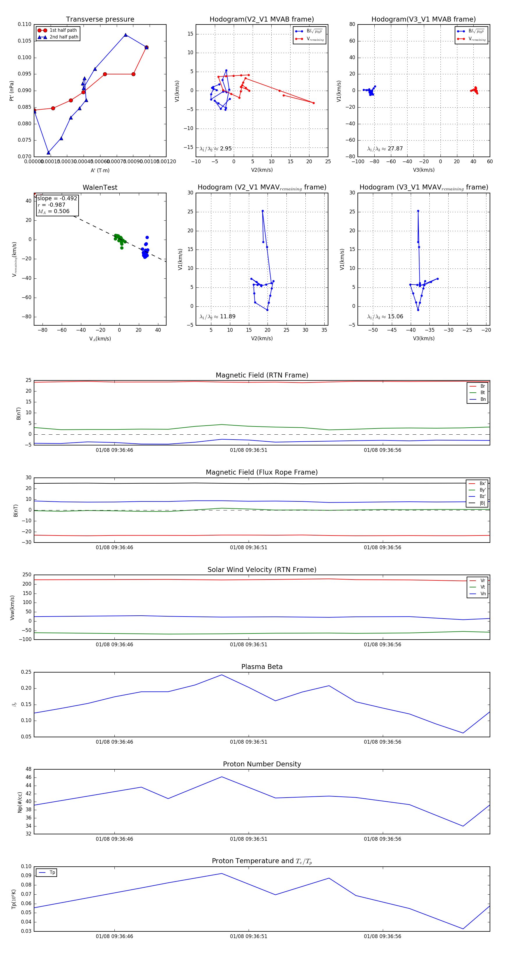
Flux Rope in 2024

Flux Rope Event 2024-01-08 09:36:43 ~ 2024-01-08 09:37:00 (18 seconds)


plot