HOME   LIST
‹–   –›

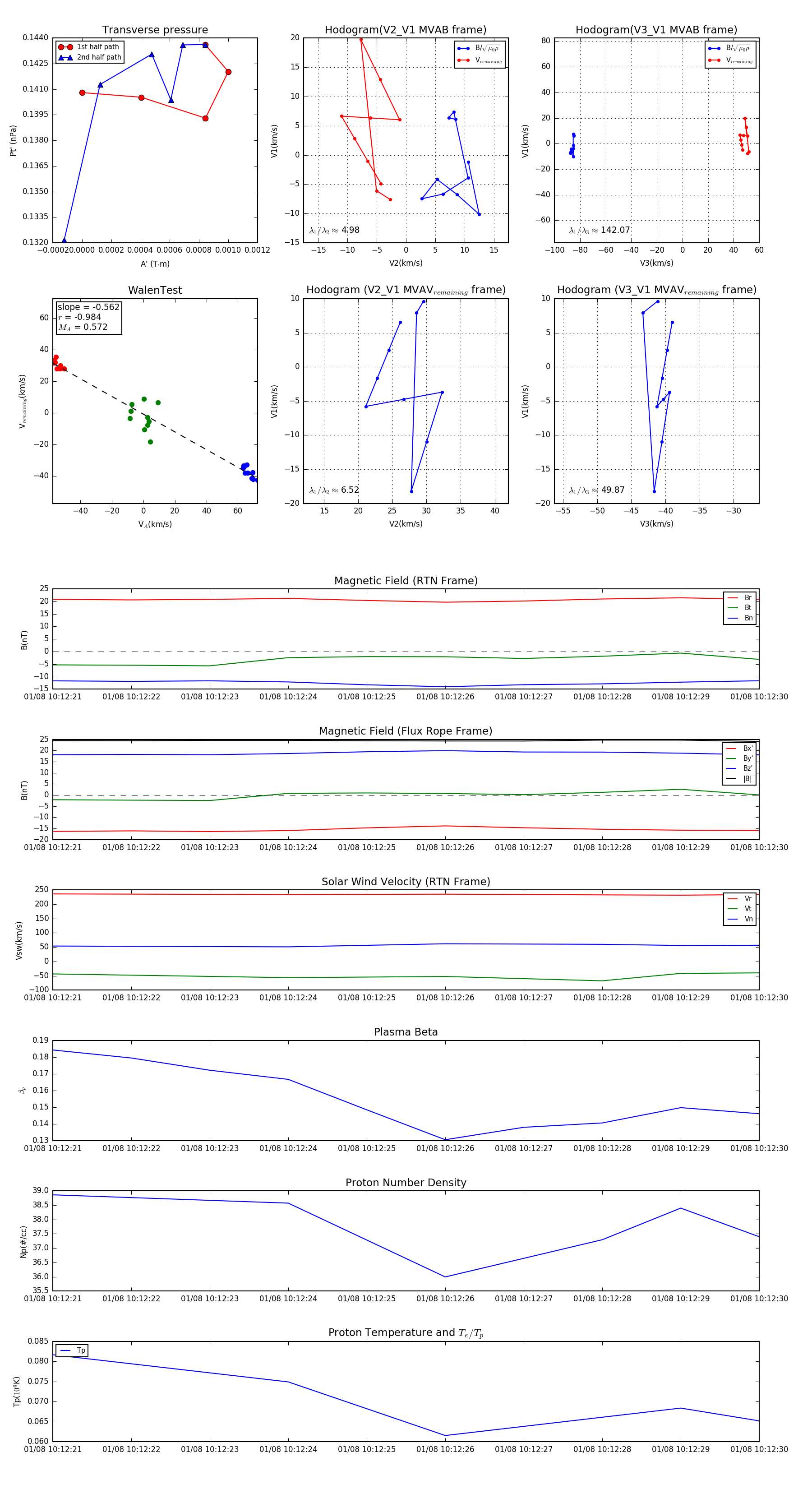
Flux Rope in 2024

Flux Rope Event 2024-01-08 10:12:21 ~ 2024-01-08 10:12:30 (10 seconds)


plot