HOME   LIST
‹–   –›

Flux Rope in 2024

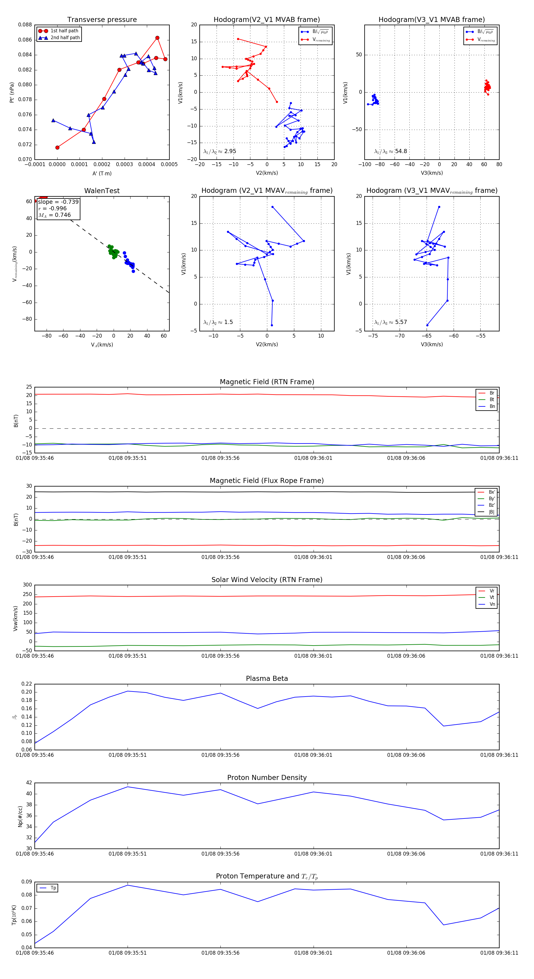
Flux Rope Event 2024-01-08 09:35:46 ~ 2024-01-08 09:36:11 (26 seconds)


plot