HOME   LIST
‹–   –›

Flux Rope in 2024

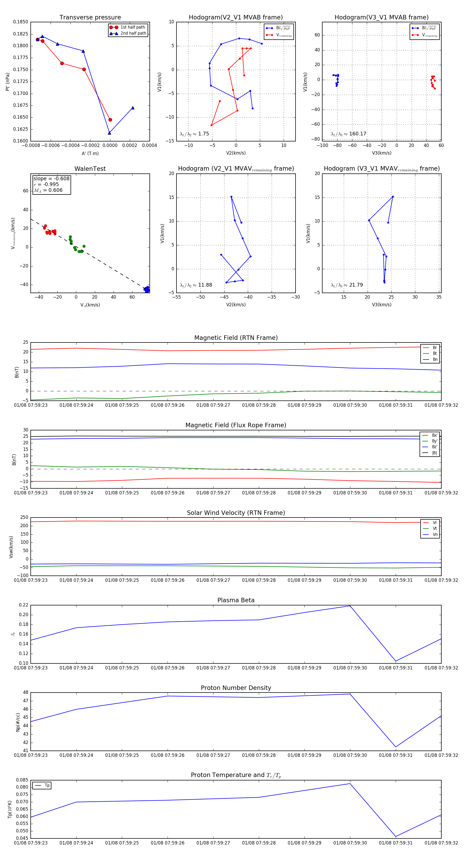
Flux Rope Event 2024-01-08 07:59:23 ~ 2024-01-08 07:59:32 (10 seconds)


plot