HOME   LIST
‹–   –›

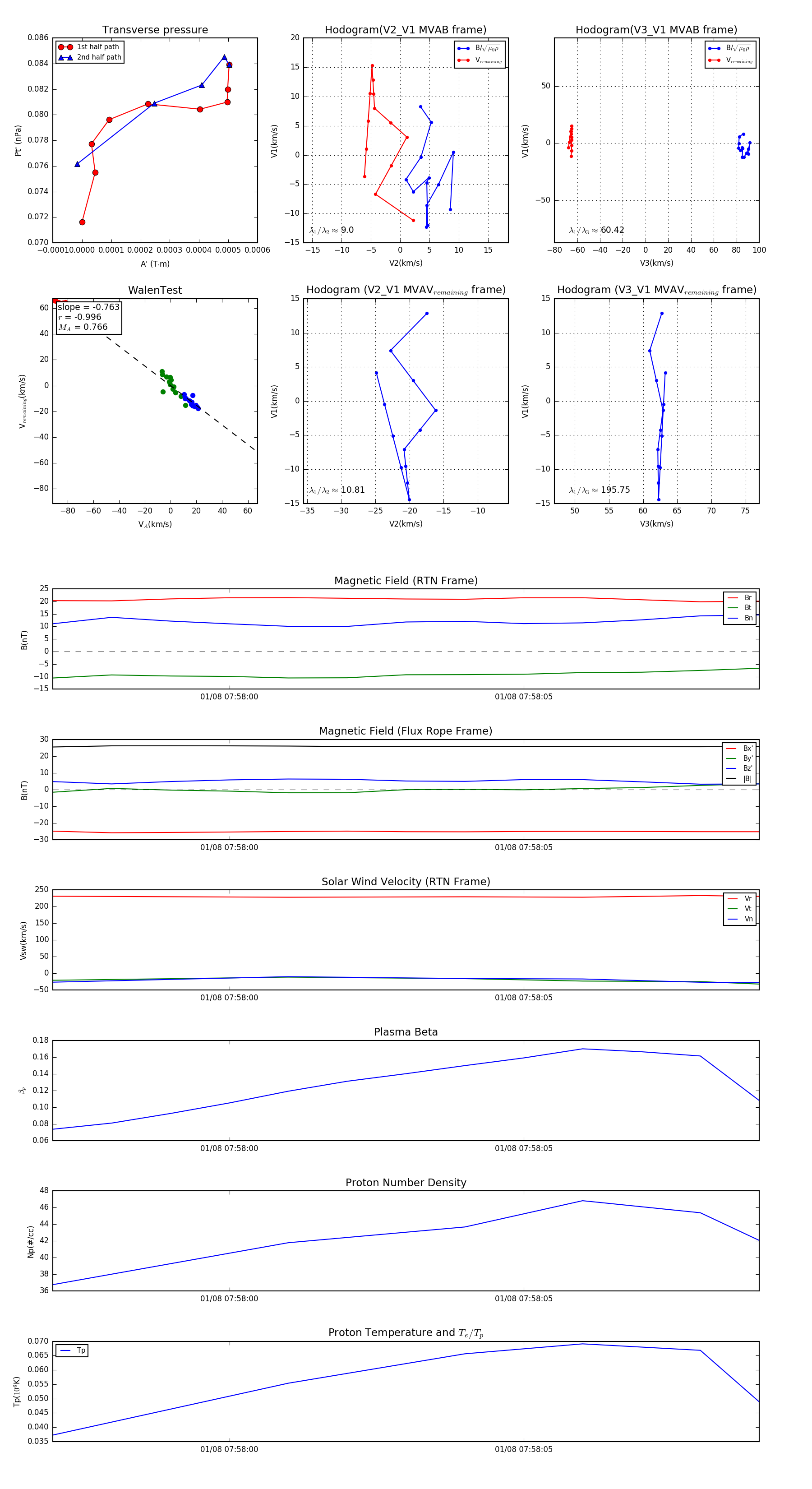
Flux Rope in 2024

Flux Rope Event 2024-01-08 07:57:57 ~ 2024-01-08 07:58:09 (13 seconds)


plot