HOME   LIST
‹–   –›

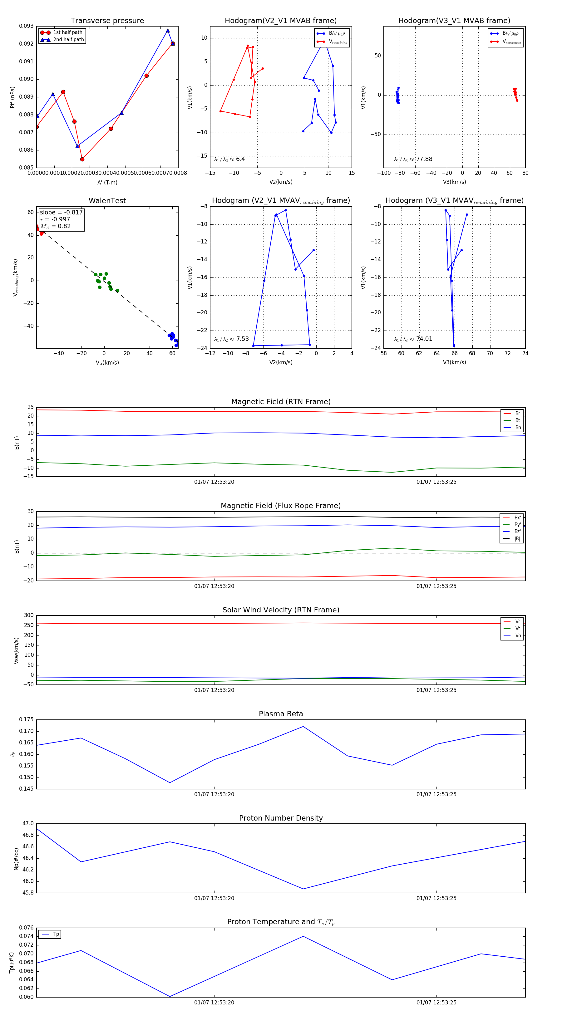
Flux Rope in 2024

Flux Rope Event 2024-01-07 12:53:16 ~ 2024-01-07 12:53:27 (12 seconds)


plot