HOME   LIST
‹–   –›

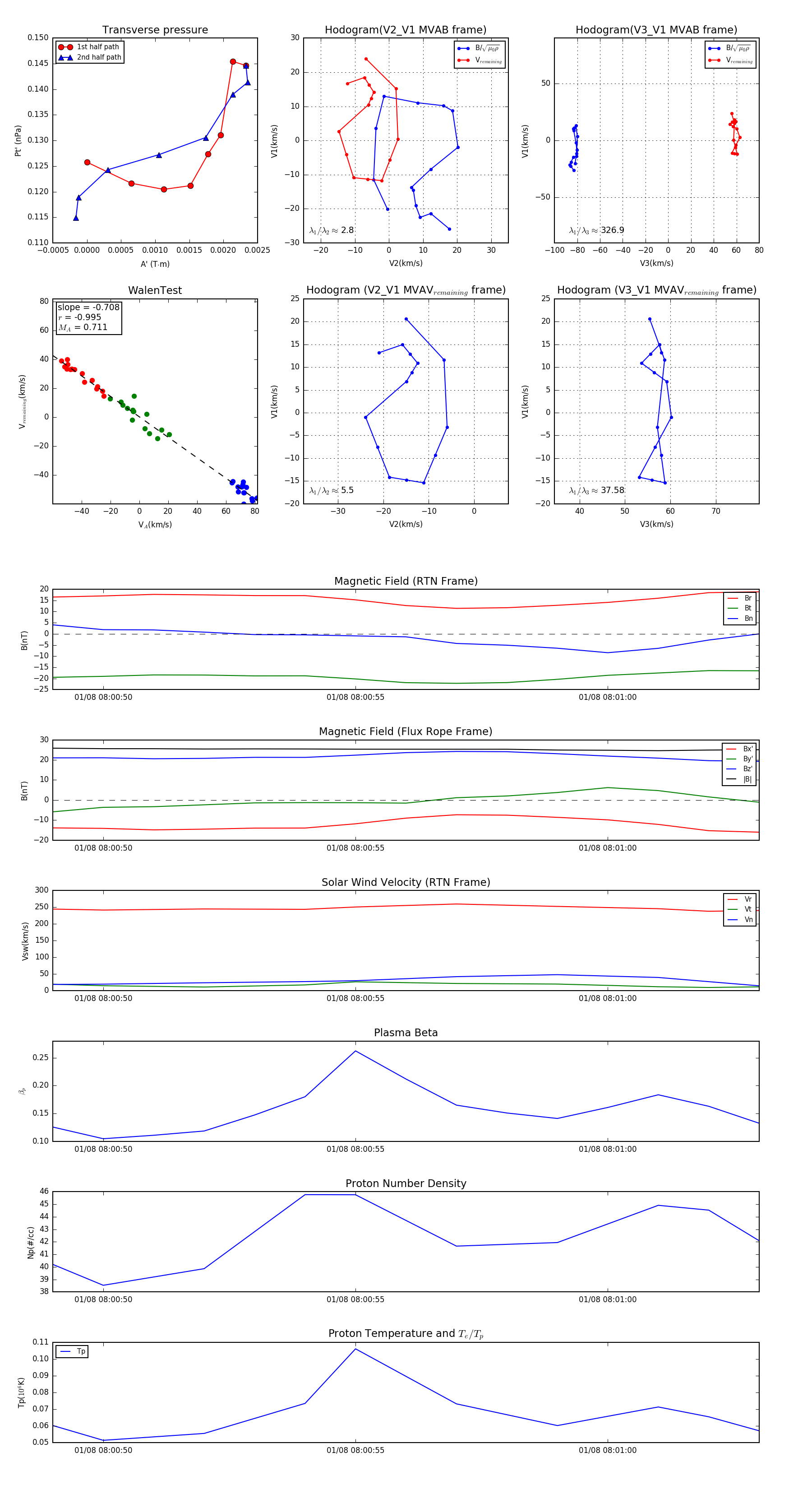
Flux Rope in 2024

Flux Rope Event 2024-01-08 08:00:49 ~ 2024-01-08 08:01:03 (15 seconds)


plot