HOME   LIST
‹–   –›

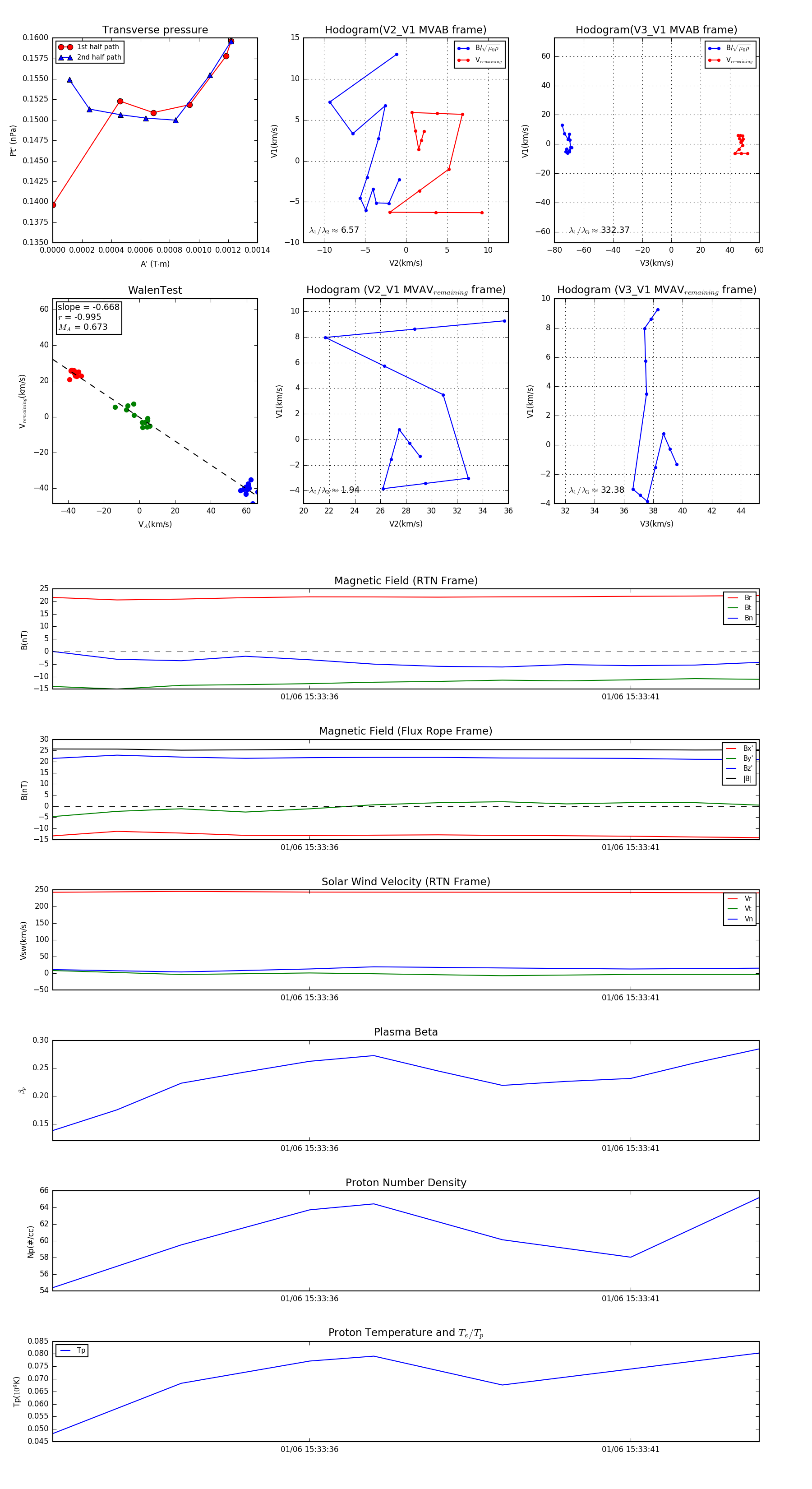
Flux Rope in 2024

Flux Rope Event 2024-01-06 15:33:32 ~ 2024-01-06 15:33:43 (12 seconds)


plot