HOME   LIST
‹–   –›

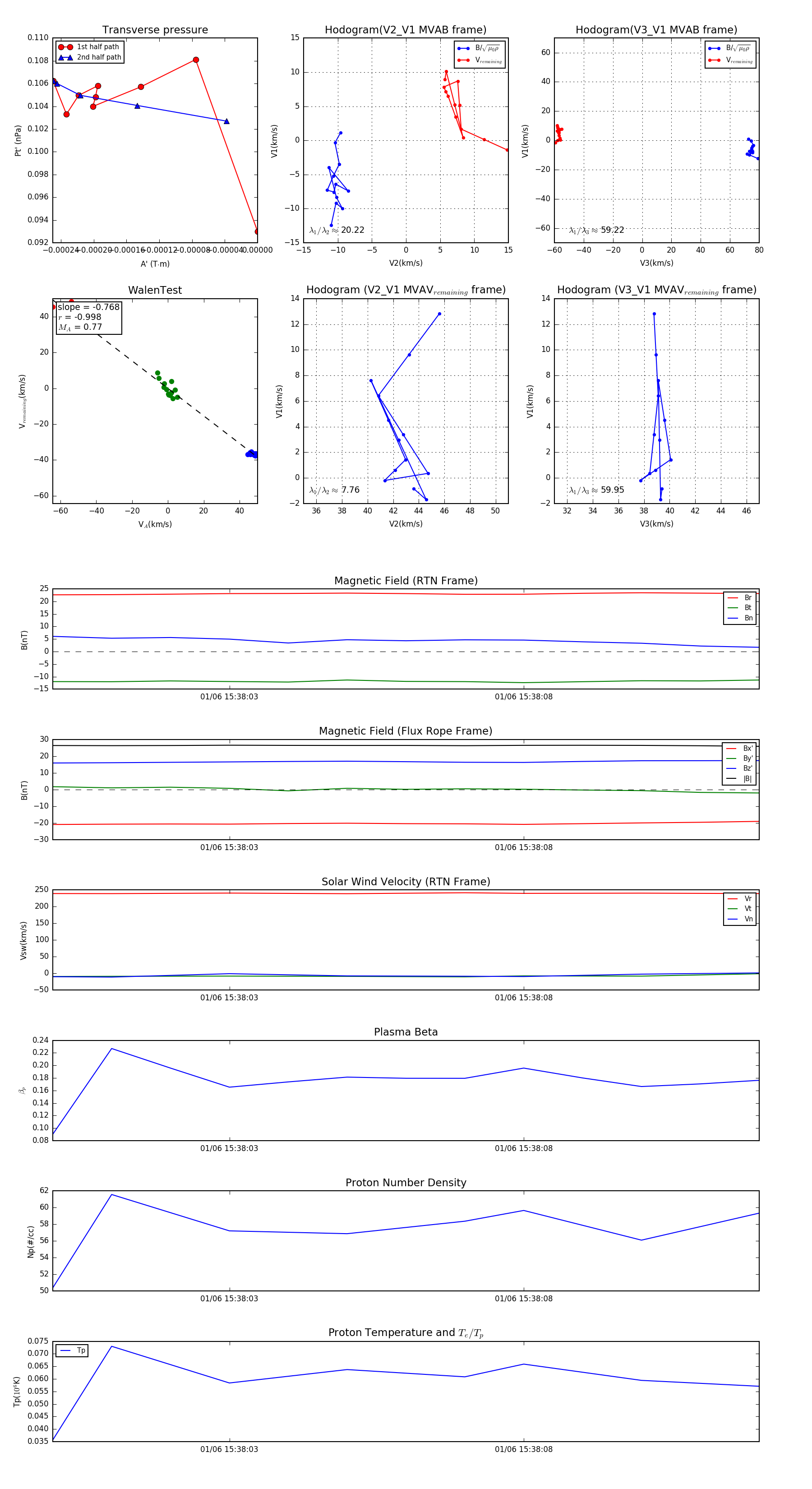
Flux Rope in 2024

Flux Rope Event 2024-01-06 15:38:00 ~ 2024-01-06 15:38:12 (13 seconds)


plot