HOME   LIST
‹–   –›

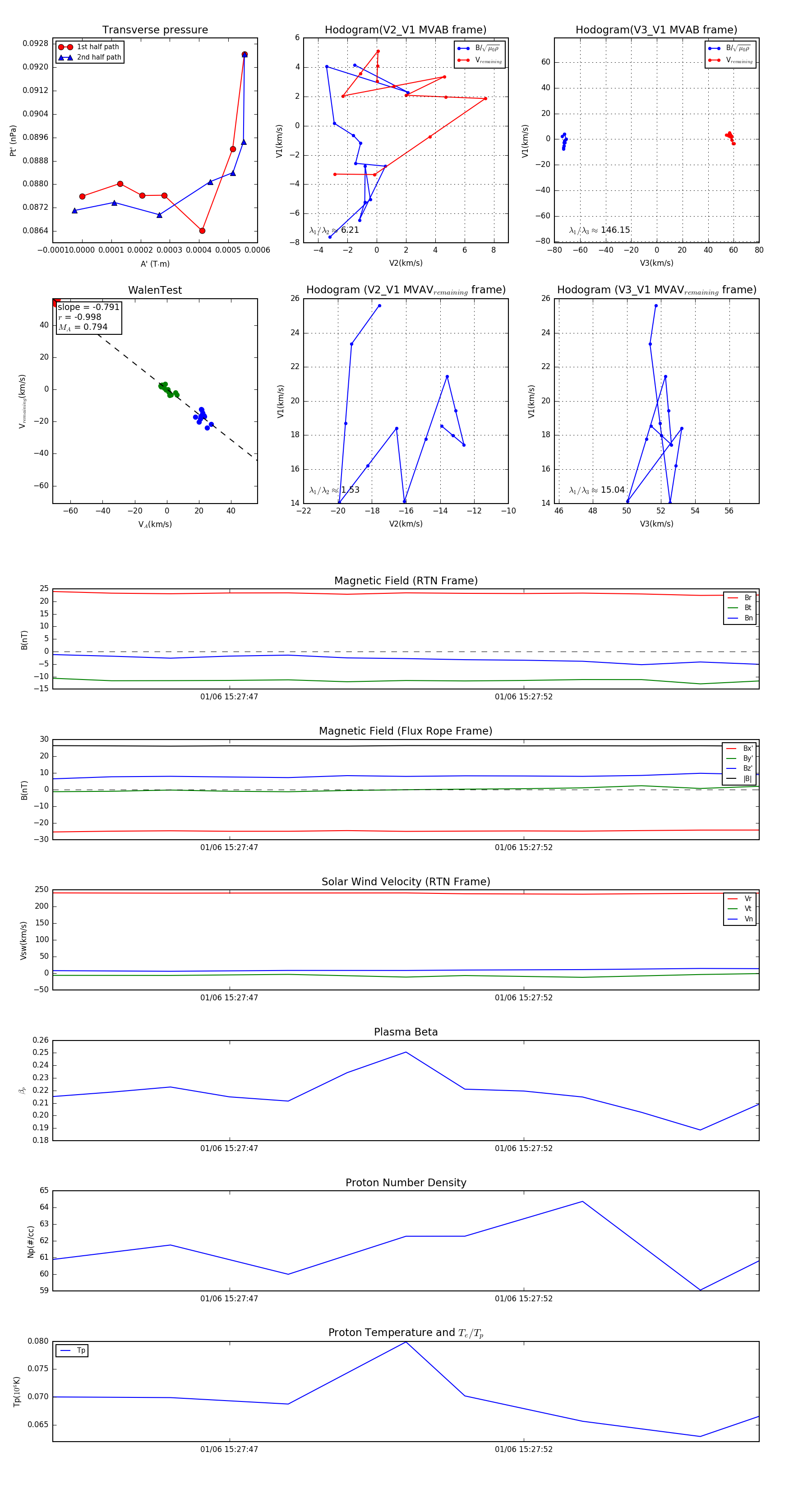
Flux Rope in 2024

Flux Rope Event 2024-01-06 15:27:44 ~ 2024-01-06 15:27:56 (13 seconds)


plot