HOME   LIST
‹–   –›

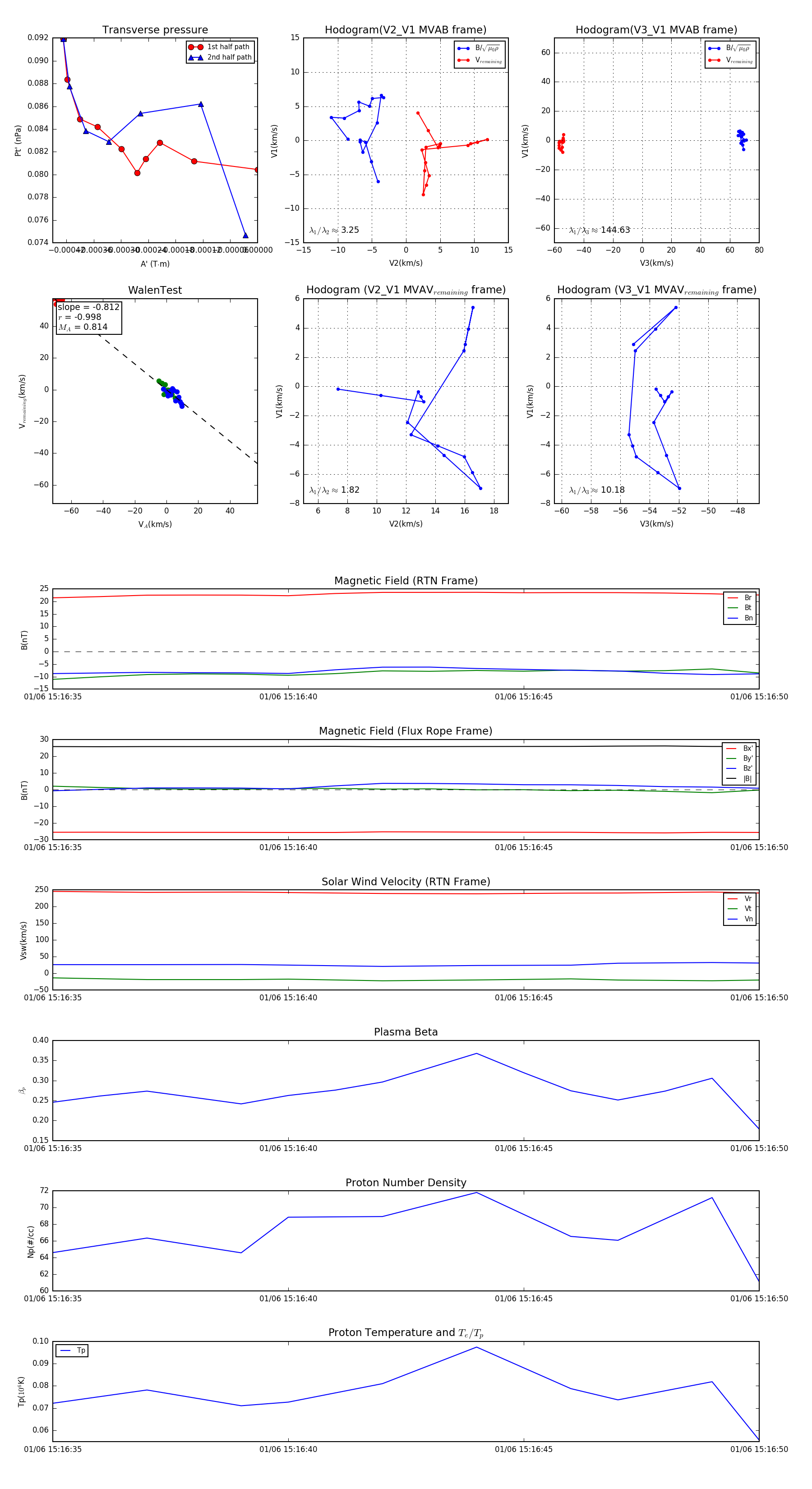
Flux Rope in 2024

Flux Rope Event 2024-01-06 15:16:35 ~ 2024-01-06 15:16:50 (16 seconds)


plot