HOME   LIST
‹–   –›

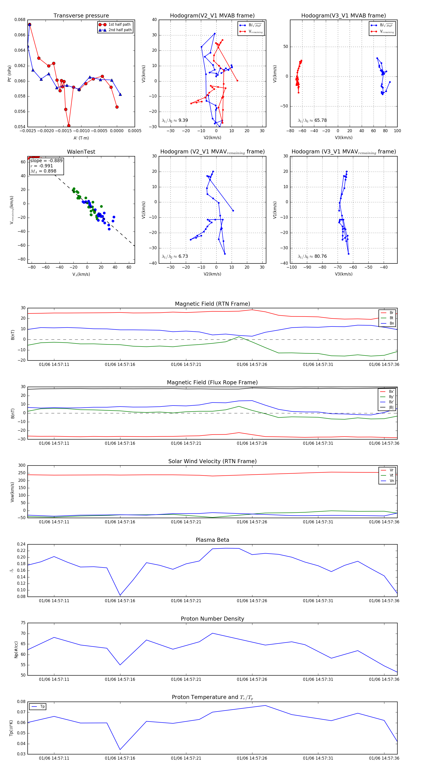
Flux Rope in 2024

Flux Rope Event 2024-01-06 14:57:09 ~ 2024-01-06 14:57:37 (29 seconds)


plot