HOME   LIST
‹–   –›

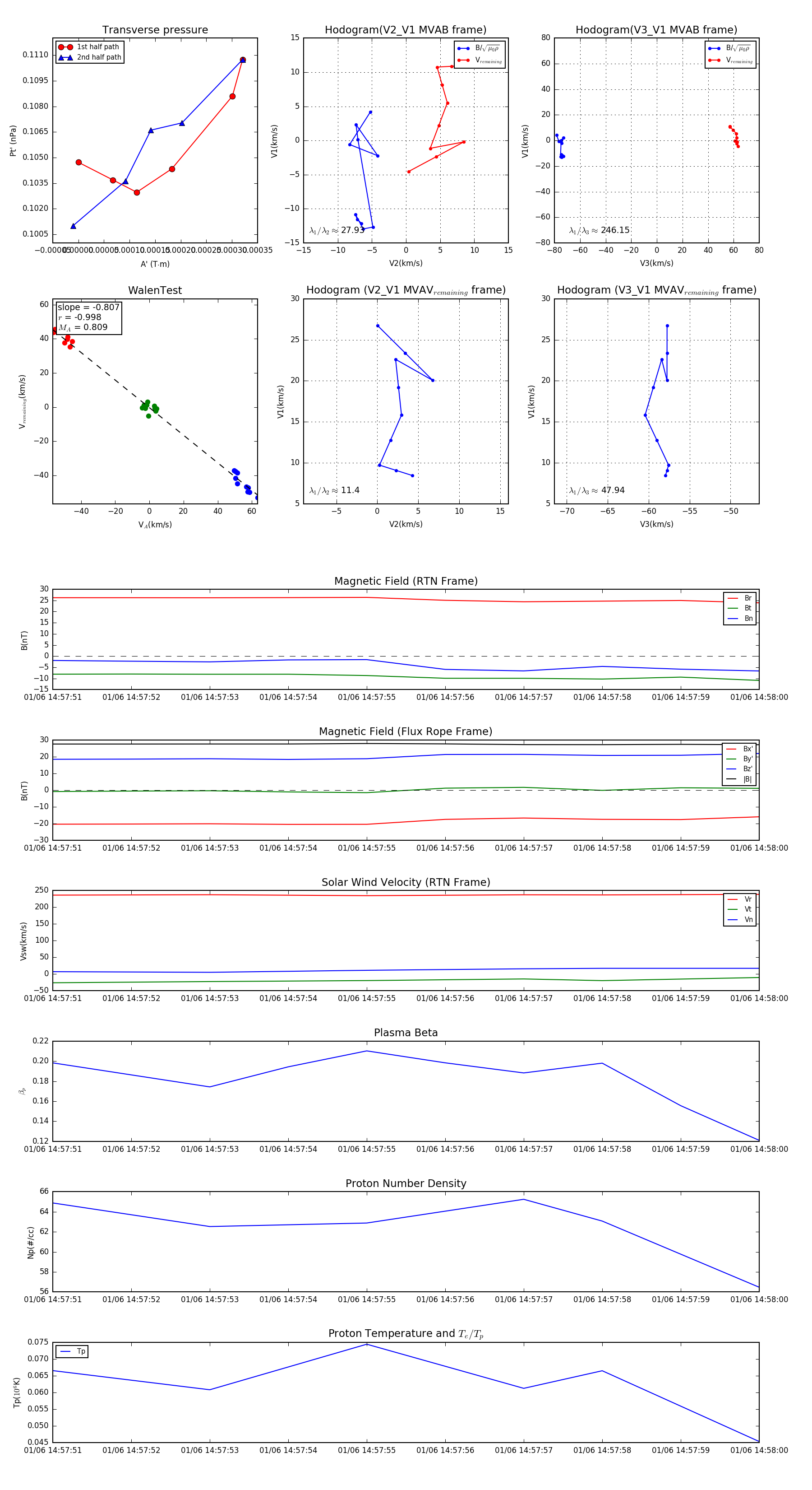
Flux Rope in 2024

Flux Rope Event 2024-01-06 14:57:51 ~ 2024-01-06 14:58:00 (10 seconds)


plot