HOME   LIST
‹–   –›

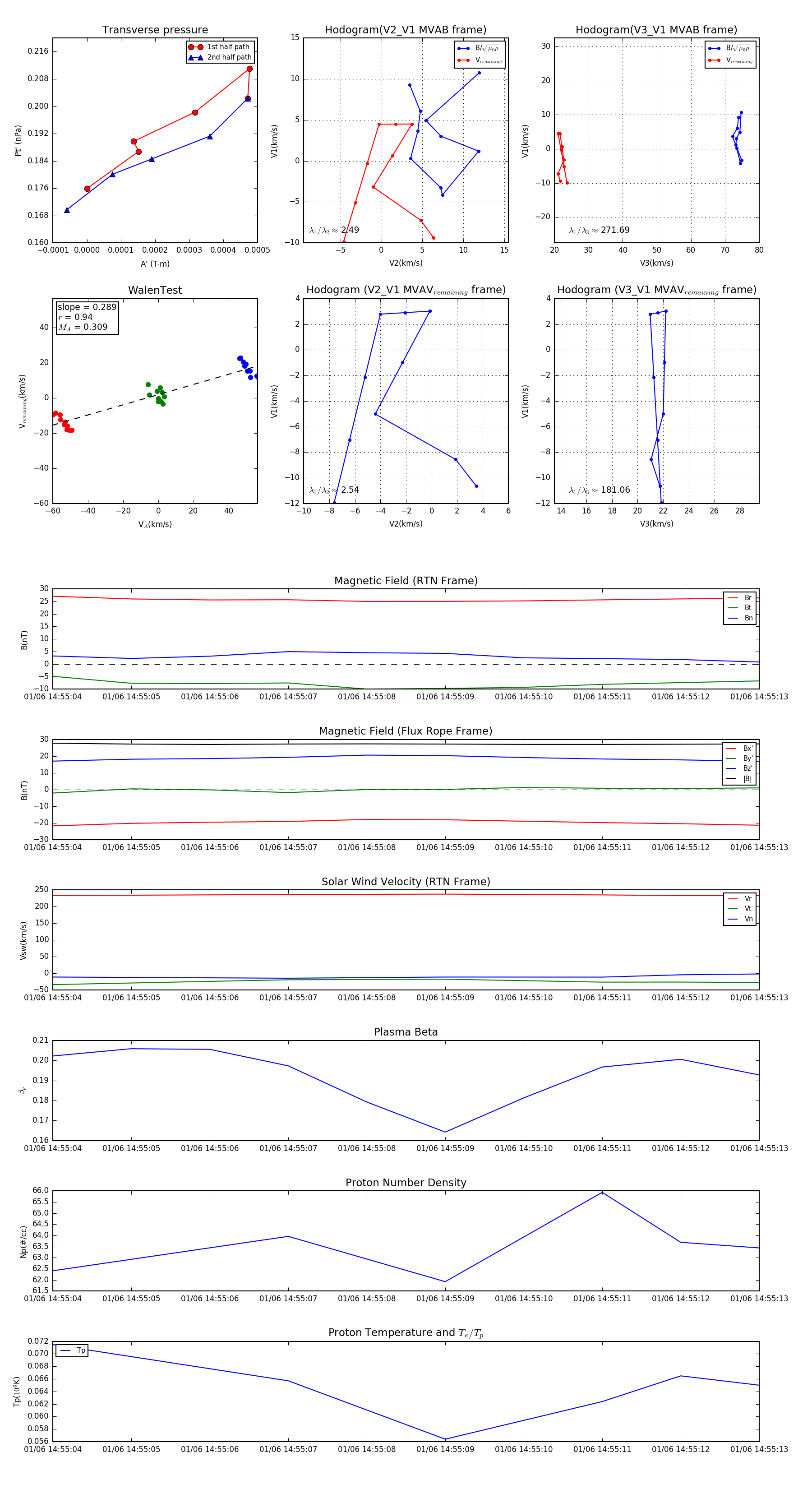
Flux Rope in 2024

Flux Rope Event 2024-01-06 14:55:04 ~ 2024-01-06 14:55:13 (10 seconds)


plot