HOME   LIST
‹–   –›

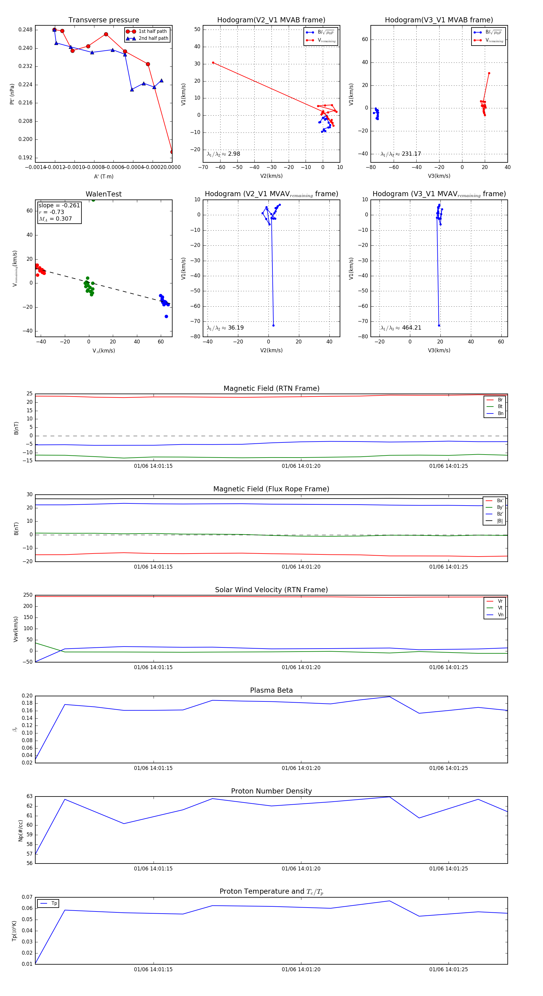
Flux Rope in 2024

Flux Rope Event 2024-01-06 14:01:11 ~ 2024-01-06 14:01:27 (17 seconds)


plot