HOME   LIST
‹–   –›

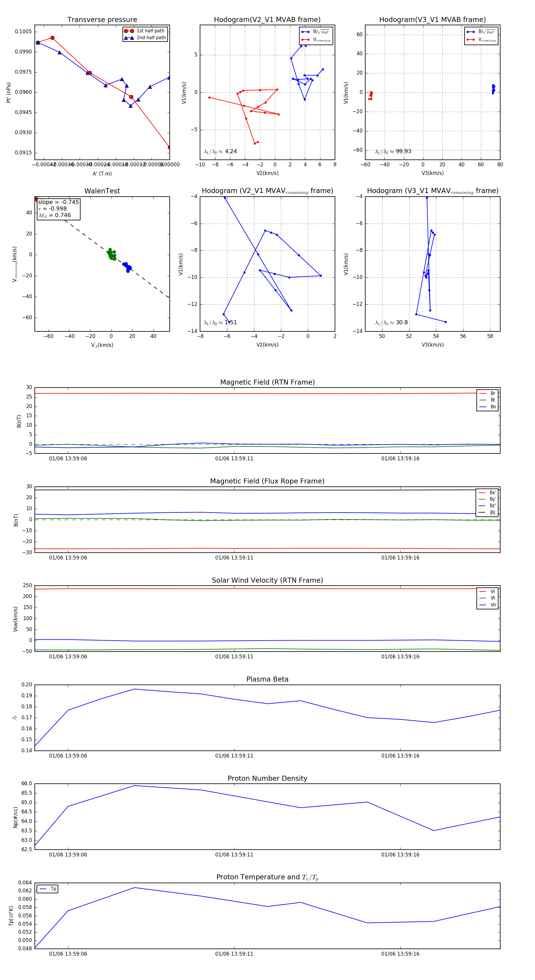
Flux Rope in 2024

Flux Rope Event 2024-01-06 13:59:05 ~ 2024-01-06 13:59:19 (15 seconds)


plot