HOME   LIST
‹–   –›

Flux Rope in 2024

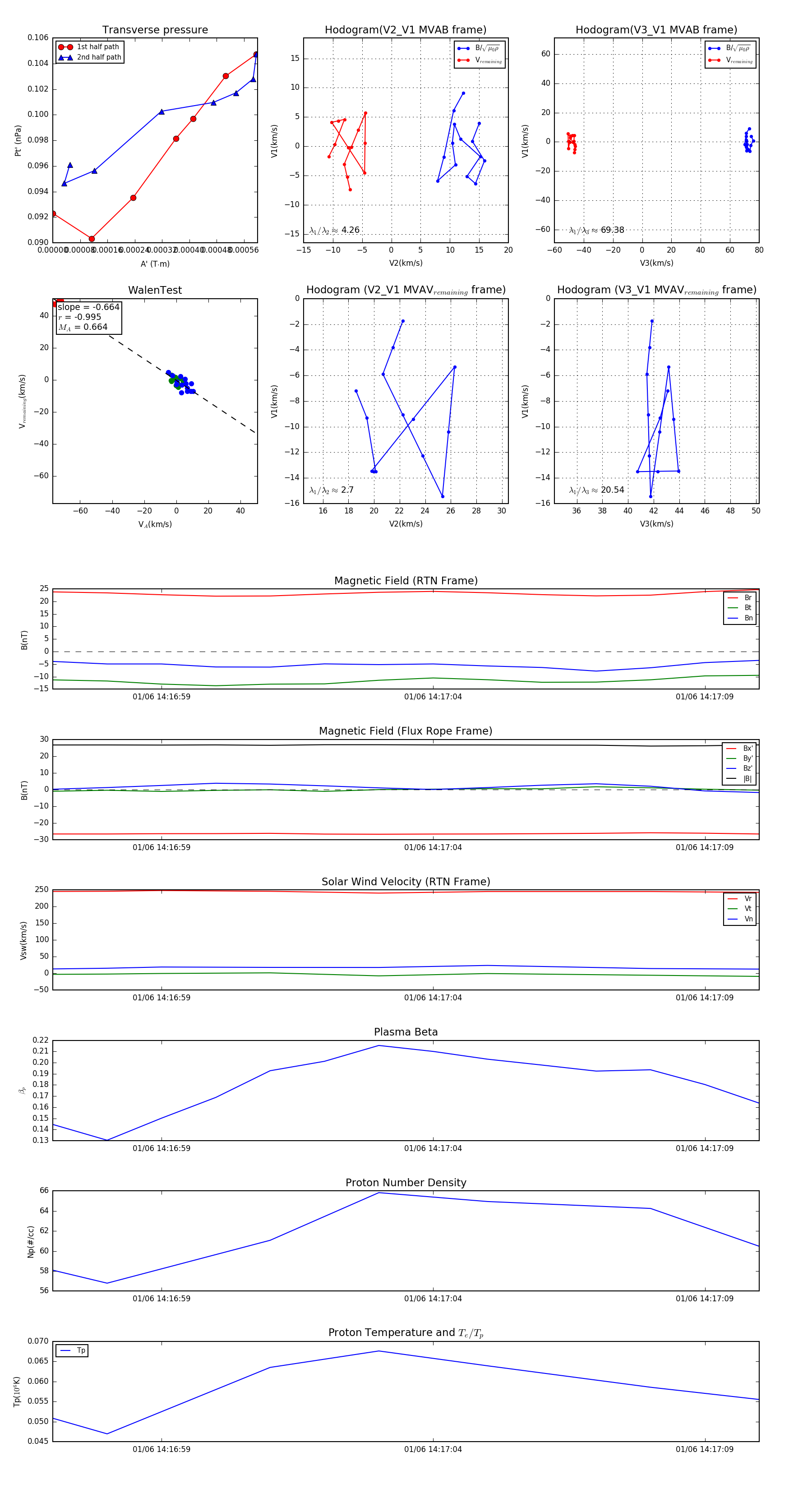
Flux Rope Event 2024-01-06 14:16:57 ~ 2024-01-06 14:17:10 (14 seconds)


plot