HOME   LIST
‹–   –›

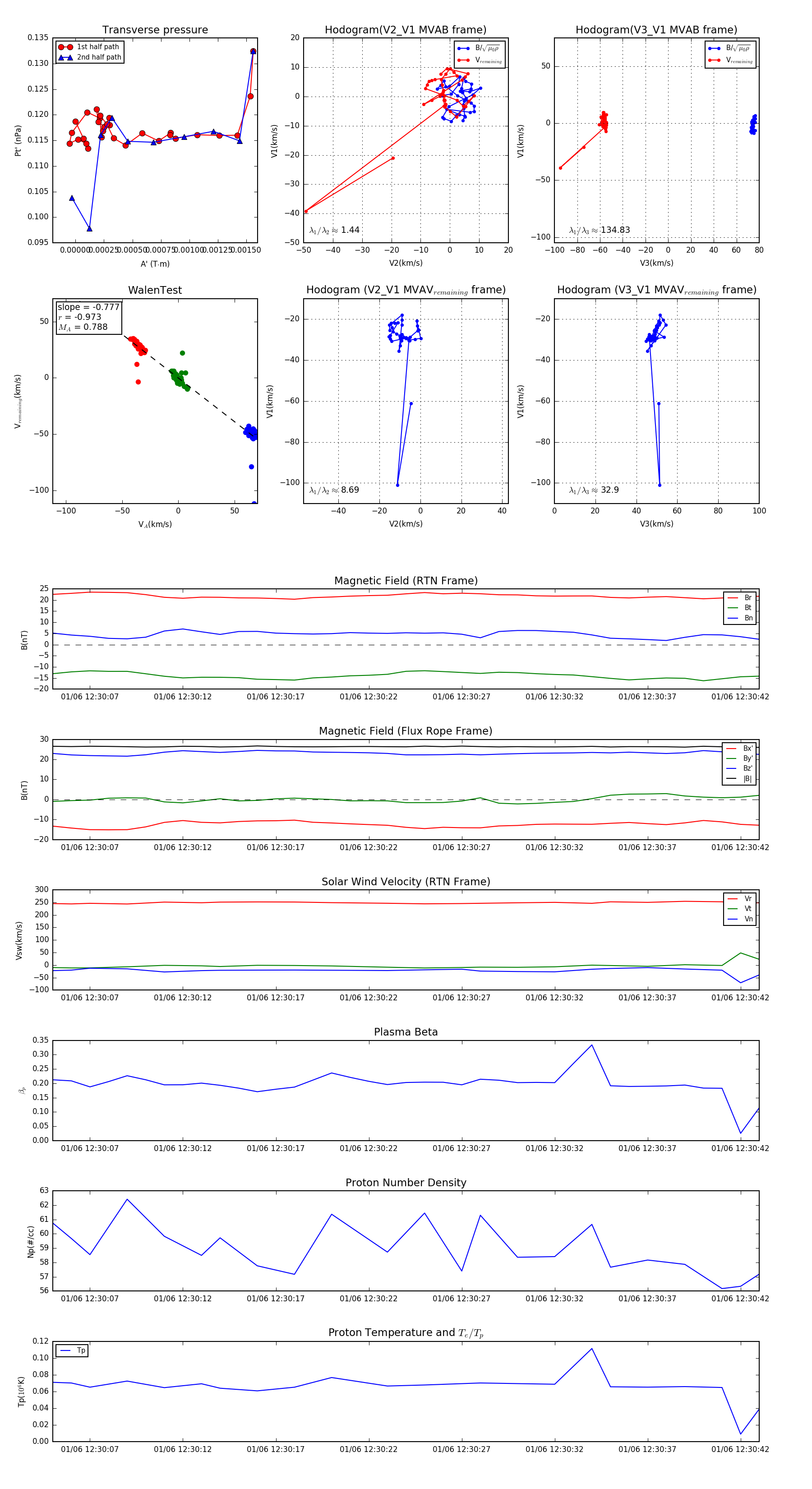
Flux Rope in 2024

Flux Rope Event 2024-01-06 12:30:05 ~ 2024-01-06 12:30:43 (39 seconds)


plot