HOME   LIST
‹–   –›

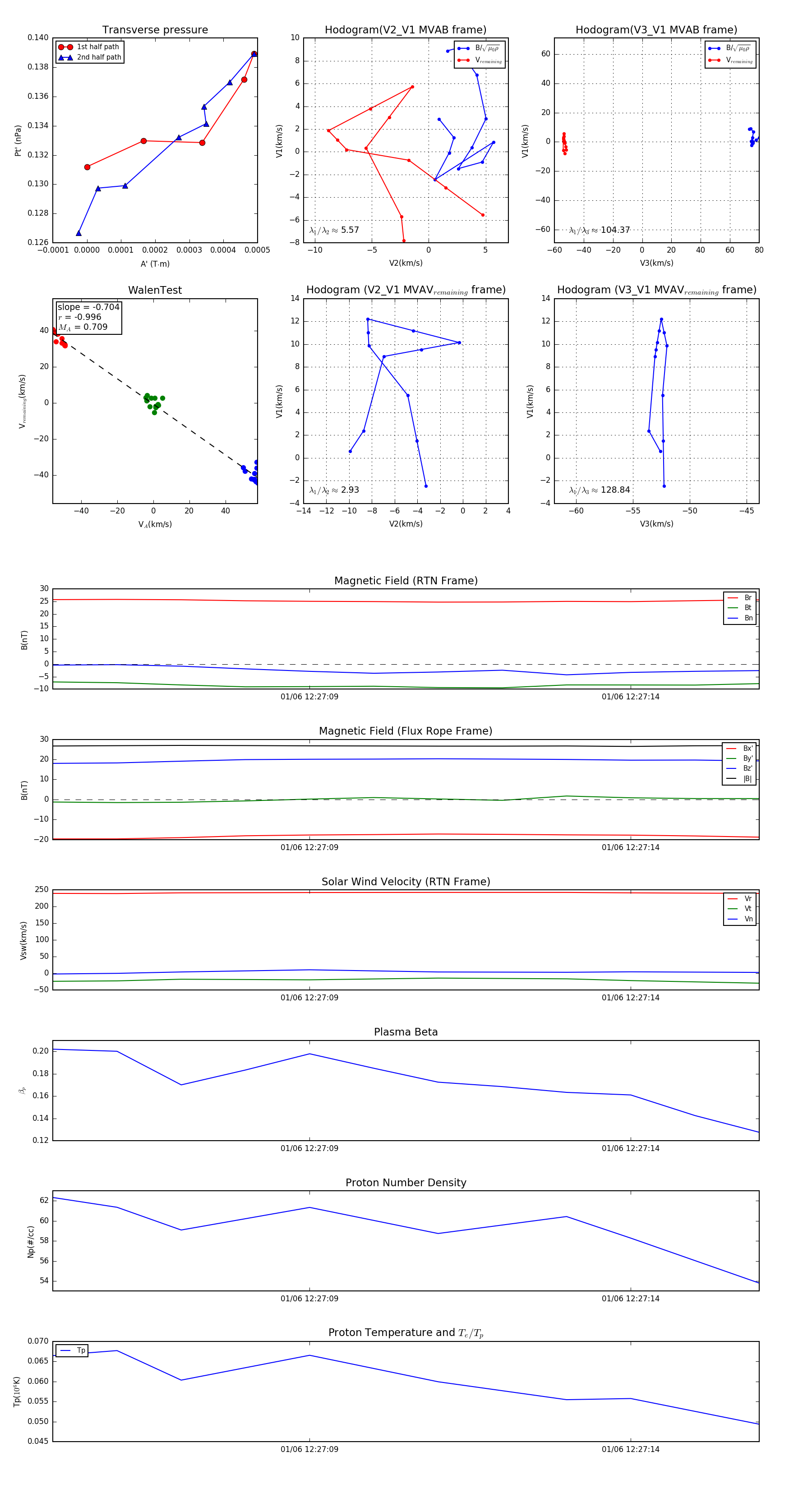
Flux Rope in 2024

Flux Rope Event 2024-01-06 12:27:05 ~ 2024-01-06 12:27:16 (12 seconds)


plot