HOME   LIST
‹–   –›

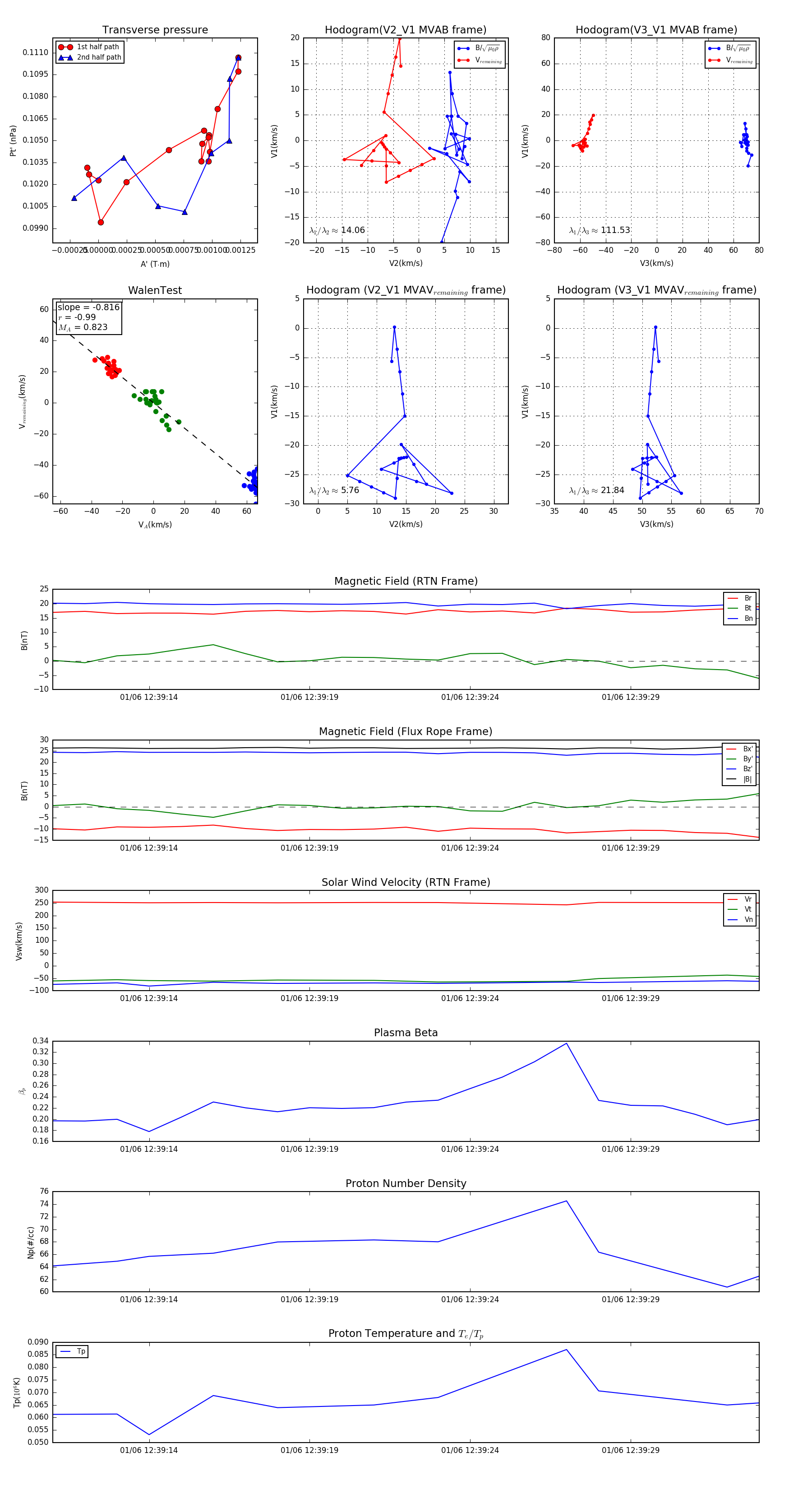
Flux Rope in 2024

Flux Rope Event 2024-01-06 12:39:11 ~ 2024-01-06 12:39:33 (23 seconds)


plot